融合经验网
首页
美食营养
生活百科
知识问答
生活知识
返回
融合经验网
首页
美食营养
游戏数码
手工爱好
生活知识
生活百科
健康养生
运动户外
职场理财
情感交际
母婴教育
时尚美容
知识问答
更多知识
搜索
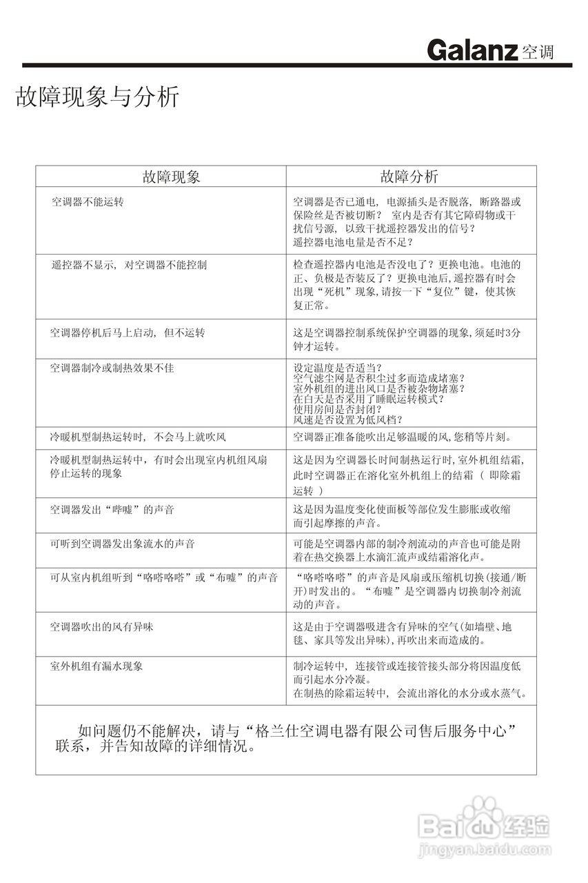
Galanz格兰仕KFR-33GW/HG1分体挂壁式房间空调器使用安
2026-04-23 07:23:13
相关推荐
Galanz格兰仕KF-33GW/HG1分体挂壁式房间空调器使用安
阅读量:155
Galanz格兰仕KFR-35GW/HG1分体挂壁式房间空调器使用安
阅读量:34
Galanz格兰仕KFR-33GW/DHA1分体挂壁式房间空调器使用
阅读量:37
Galanz格兰仕KFR-33GW/DHG1分体挂壁式房间空调器使用
阅读量:106
Galanz格兰仕KF-33GW/BPA1分体挂壁式房间空调器使用安
阅读量:43
猜你喜欢
微星主板怎么样
怎么唱歌好听
apple music怎么用
孕妇感冒喉咙痛怎么办
论文关键词怎么写
怎么可以瘦脸
猪八戒网怎么接任务
菠菜怎么吃
怎么切鱼片
怎么写剧本
猜你喜欢
牛仔裤怎么洗不掉色
我的世界冰块怎么挖
金毛怎么训练
1分5的利息怎么算
word怎么画图
冰箱结冰怎么回事
市盈率怎么算
晕车怎么办 如何快速解除晕车
怎么了英语
红旗汽车怎么样