融合经验网
首页
美食营养
生活百科
知识问答
生活知识
返回
融合经验网
首页
美食营养
游戏数码
手工爱好
生活知识
生活百科
健康养生
运动户外
职场理财
情感交际
母婴教育
时尚美容
知识问答
更多知识
搜索
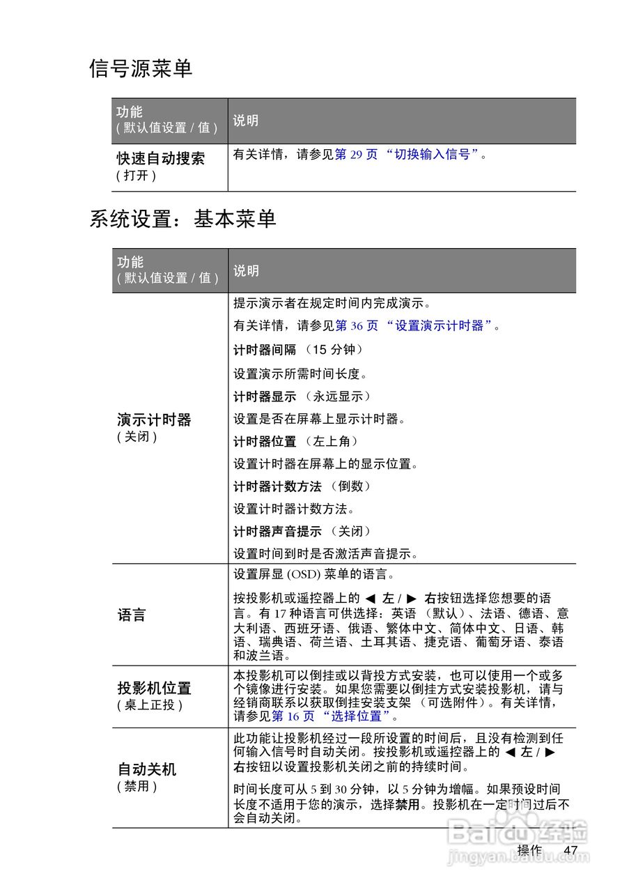
明基MP612投影仪使用说明书:[5]
2026-02-15 16:58:48
本篇为《明基MP612投影仪使用说明书》,主要介绍该产品的使用方法以及常见故障解决方案。
(共篇)
上一篇:
|
下一篇:
相关推荐
明基MP612投影仪使用说明书:[6]
阅读量:163
明基MP612投影仪使用说明书:[7]
阅读量:143
明基MP510投影仪使用说明书:[5]
阅读量:93
明基MP576投影仪使用说明书:[5]
阅读量:59
明基MP526投影仪使用说明书:[5]
阅读量:90
猜你喜欢
无可奈何的近义词
认真的近义词
自然堂化妆品怎么样
南京六朝博物馆
受益匪浅的近义词
感冒怎么办
军事博物馆开放时间
螃蟹怎么煮
牙齿断了一半怎么办
自贡恐龙博物馆
猜你喜欢
兴致勃勃的近义词
严厉的近义词
基金定投是怎么回事
感冒吃什么好
郑重的近义词是什么
雄伟的近义词
重要的近义词
古代女子发型
无限极化妆品怎么样
端详的近义词