融合经验网
首页
美食营养
生活百科
知识问答
生活知识
返回
融合经验网
首页
美食营养
游戏数码
手工爱好
生活知识
生活百科
健康养生
运动户外
职场理财
情感交际
母婴教育
时尚美容
知识问答
更多知识
搜索
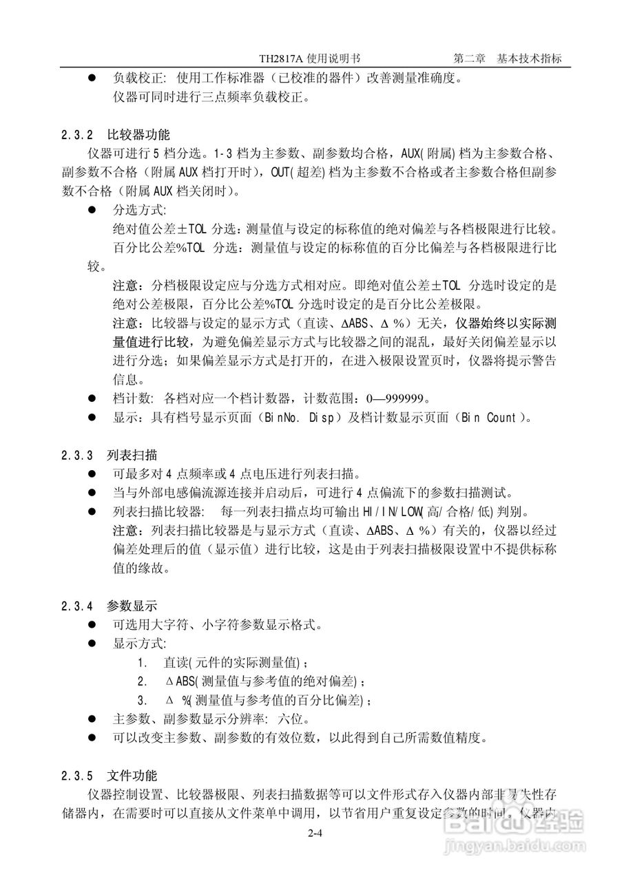
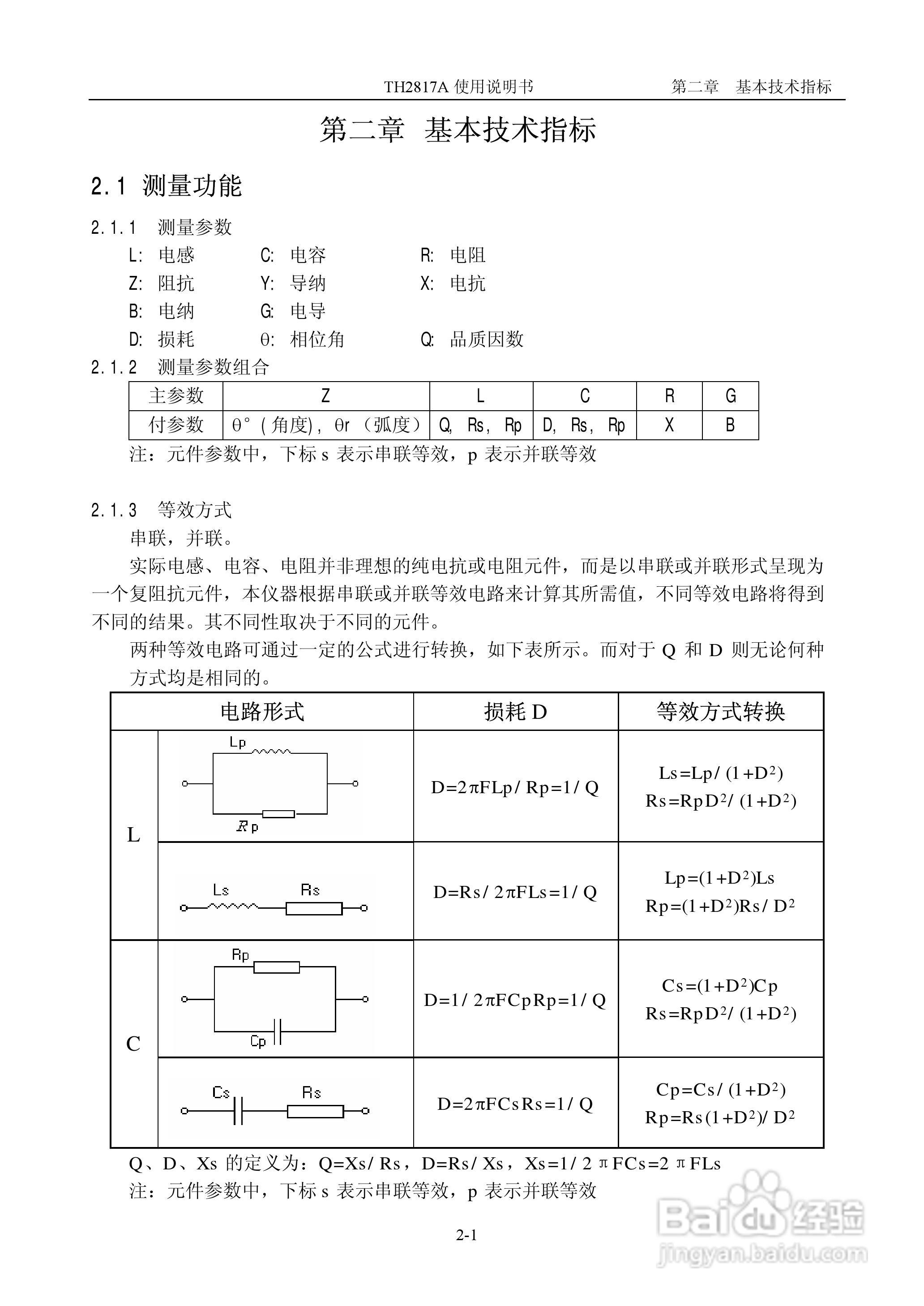
TH2817A型LCR数字电桥使用说明书:[1]
2026-02-12 07:04:23
本篇为《TH2817A型LCR数字电桥使用说明书》,主要介绍该产品的使用方法以及常见故障解决方案。
(共篇)
下一篇:
相关推荐
创建wm_concat函数
阅读量:106
Myeclipse中如何导出jar包
阅读量:27
博格朗DB4610/4310变频恒压供水控制器说明书
阅读量:184
Windows XP电脑怎么设置固定IP地址(静态IP)
阅读量:160
怎样设置Foxmail的显示字体大小
阅读量:167
猜你喜欢
与世无争的意思
sd卡是什么意思
弯的是什么意思
家里养什么花风水好
囊中羞涩的意思
贪婪的意思是什么
玩cf用什么鼠标好
日本染发剂什么牌子好
水木剧是什么意思
看病人什么时间好
猜你喜欢
恍惚是什么意思
dollars是什么意思
今非昔比是什么意思
猖獗的意思
宝宝抓周要准备什么
nature是什么意思
千里之行始于足下的意思
念叨的意思
什么安全软件好
melon是什么意思