融合经验网
首页
美食营养
生活百科
知识问答
生活知识
返回
融合经验网
首页
美食营养
游戏数码
手工爱好
生活知识
生活百科
健康养生
运动户外
职场理财
情感交际
母婴教育
时尚美容
知识问答
搜索
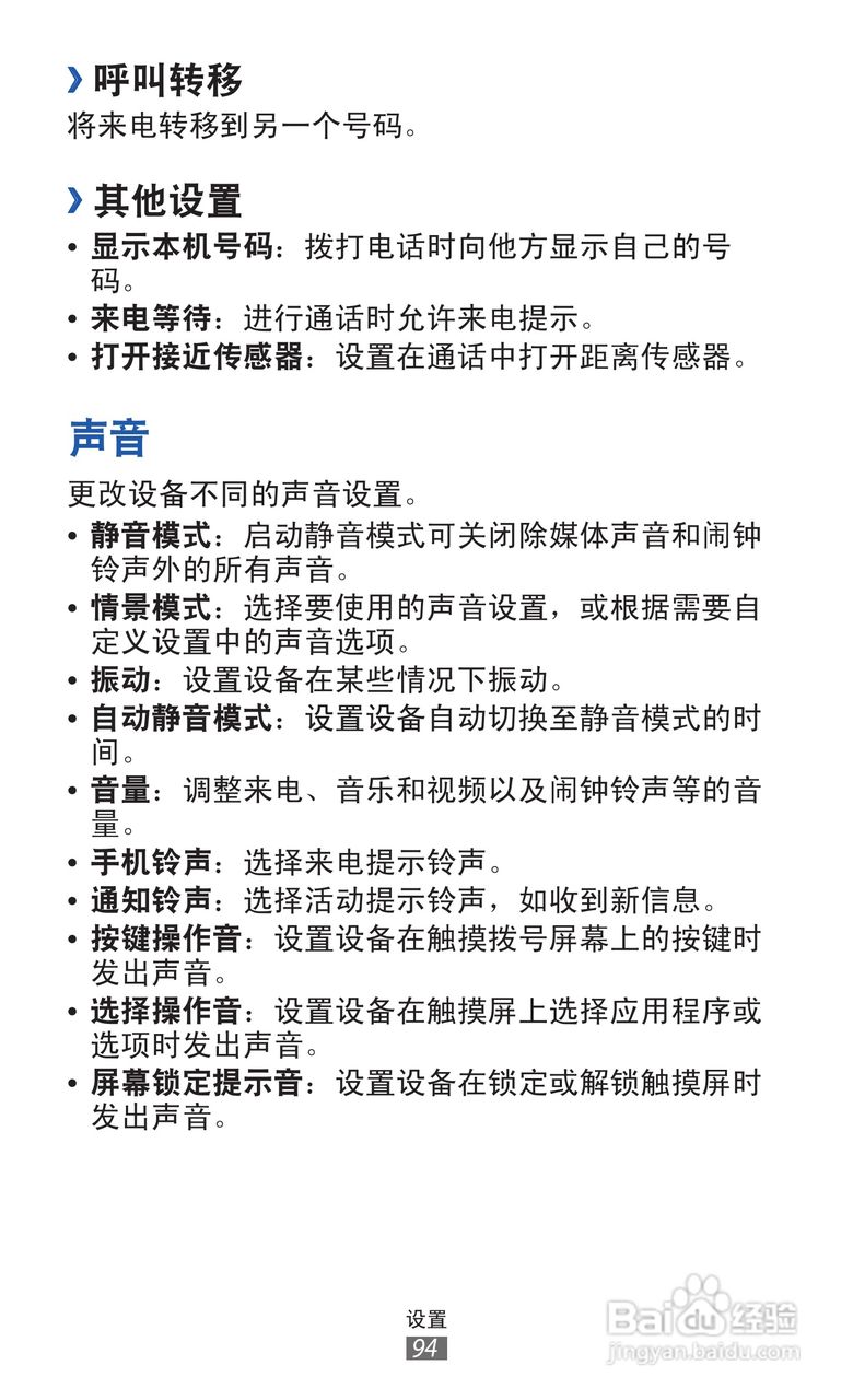
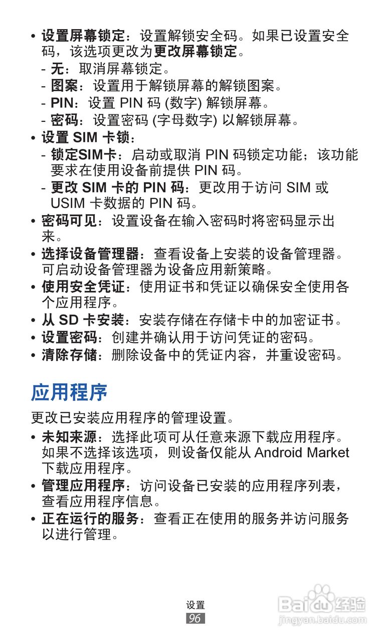
三星 GT-S5368手机说明书:[10]
2026-02-16 00:40:25
(共篇)
上一篇:
|
下一篇:
相关推荐
三星 GT-S5368手机说明书:[11]
阅读量:71
三星 GT-S5368手机说明书:[12]
阅读量:152
三星GT-S5520手机使用说明书:[10]
阅读量:28
三星GT-S5330手机使用说明书:[10]
阅读量:184
三星GT-S5360手机使用说明书:[10]
阅读量:31
猜你喜欢
望洋兴叹什么意思
腌制腊肉的做法大全
海苔是什么
头发发黄是什么原因
七月初七是什么节
戴菊是什么
四肢无力是什么病
二层牛皮是什么意思
什么食物降血压最好
女孩子生日送什么礼物好
猜你喜欢
绞刑是什么
college是什么意思
马云近几天出什么事了
什么显卡性价比高
寄语是什么意思
个人档案有什么用
面目全非是什么意思
8426468什么意思
什么水果含维生素c
otg功能是什么