融合经验网
首页
美食营养
生活百科
知识问答
生活知识
返回
融合经验网
首页
美食营养
游戏数码
手工爱好
生活知识
生活百科
健康养生
运动户外
职场理财
情感交际
母婴教育
时尚美容
知识问答
更多知识
搜索
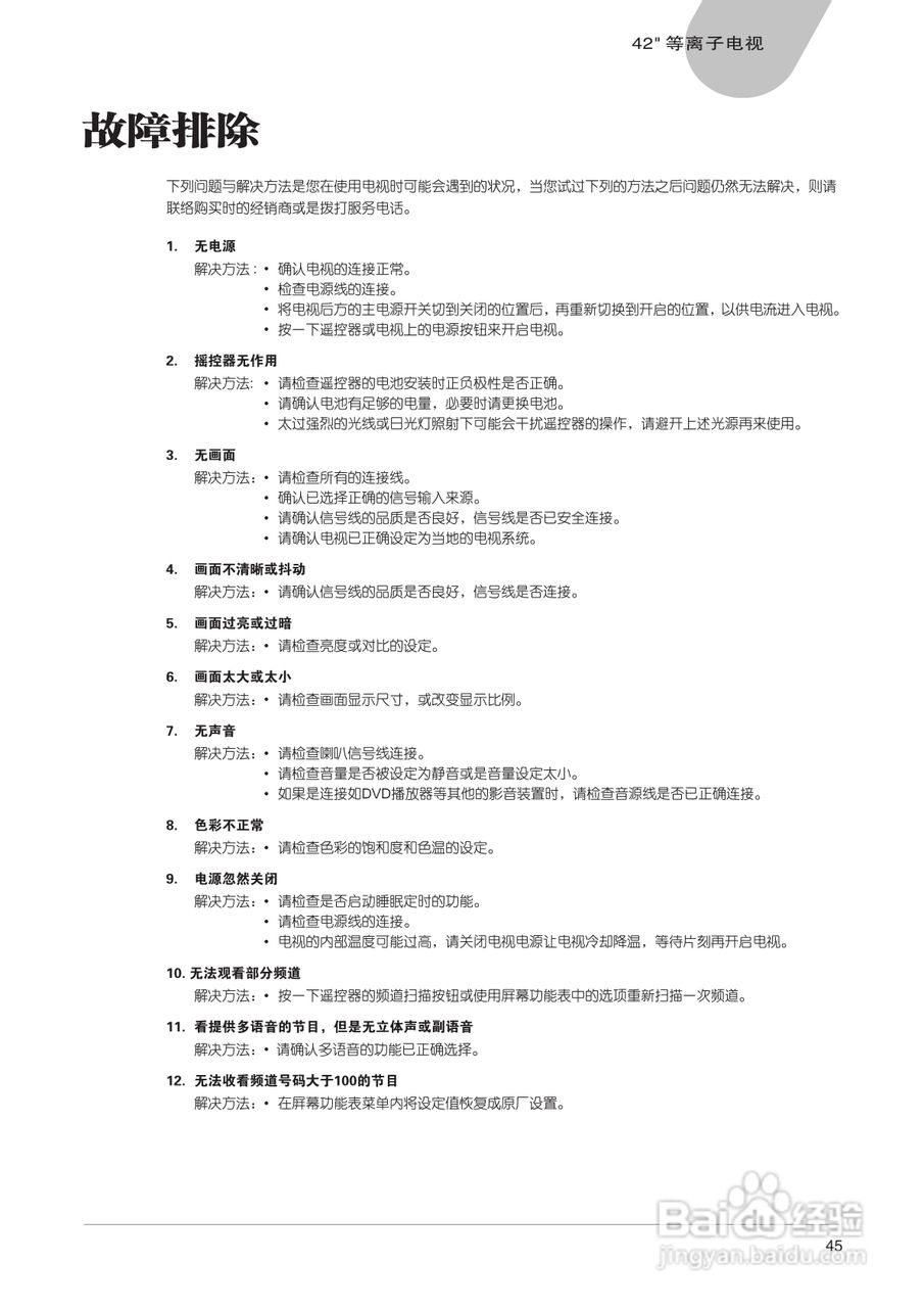
中晶MICROTEK型42寸等离子电视机使用说明书:[5]
2026-02-15 00:17:38
(共篇)
上一篇:
相关推荐
中晶MICROTEK型42寸等离子电视机使用说明书:[4]
阅读量:102
中晶MICROTEK型50寸等离子电视机使用说明书:[2]
阅读量:166
中晶Take-it MV 320型数码相机使用说明书:[2]
阅读量:91
中晶Take-it MV 320型数码相机使用说明书:[1]
阅读量:188
中晶Take-it MV 320型数码相机使用说明书:[3]
阅读量:185
猜你喜欢
ntsc是什么意思
ctu是什么意思
母亲节是什么时候
伟大的反义词是什么
四个火是什么字
喝豆浆有什么好处
什么是中出
important什么意思
黑匣子是什么东西
冰丝是什么面料
猜你喜欢
凤毛麟角是什么意思
幸福是什么作文
公约数是什么
bug什么意思
1024什么意思
骨刺是什么
外汇是什么
十万个为什么的内容
匪夷所思是什么意思
prada什么意思