融合经验网
首页
美食营养
生活百科
知识问答
生活知识
返回
融合经验网
首页
美食营养
游戏数码
手工爱好
生活知识
生活百科
健康养生
运动户外
职场理财
情感交际
母婴教育
时尚美容
知识问答
更多知识
搜索
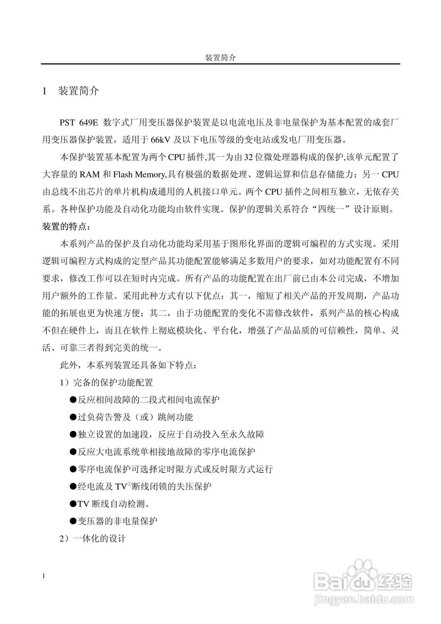
国电南自PST649E数字式厂用变压器保护装置使用说明书:[1]
2026-04-22 09:32:25
本篇为《国电南自PST649E数字式厂用变压器保护装置使用说明书》,主要介绍该产品的使用方法以及常见故障解决方案。
(共篇)
下一篇:
相关推荐
华为手机限制广告跟踪怎么关闭
阅读量:23
权限雷达-弹窗广告拦截方法
阅读量:112
千手观音遭遇红蜘蛛怎么办?
阅读量:142
孜然鱼块怎么做?
阅读量:158
华为mate20 pro怎么删除和卸载应用程序?
阅读量:63
猜你喜欢
经常流鼻血是什么原因
勇敢的向前走是什么歌
spend是什么意思
plan是什么意思
十年是什么婚
平常的近义词是什么
les什么意思
股票dr开头是什么意思
果胶是什么
阿凡达2什么时候上映
猜你喜欢
养殖什么好养又赚钱
94年属什么今年多大
手麻是什么原因引起的
人声鼎沸的鼎是什么意思
字节跳动是做什么的
4月6日是什么星座
alpha是什么意思
桂花什么时候开花
世俗是什么意思
觊觎是什么意思