融合经验网
首页
美食营养
生活百科
知识问答
生活知识
返回
融合经验网
首页
美食营养
游戏数码
手工爱好
生活知识
生活百科
健康养生
运动户外
职场理财
情感交际
母婴教育
时尚美容
知识问答
更多知识
搜索
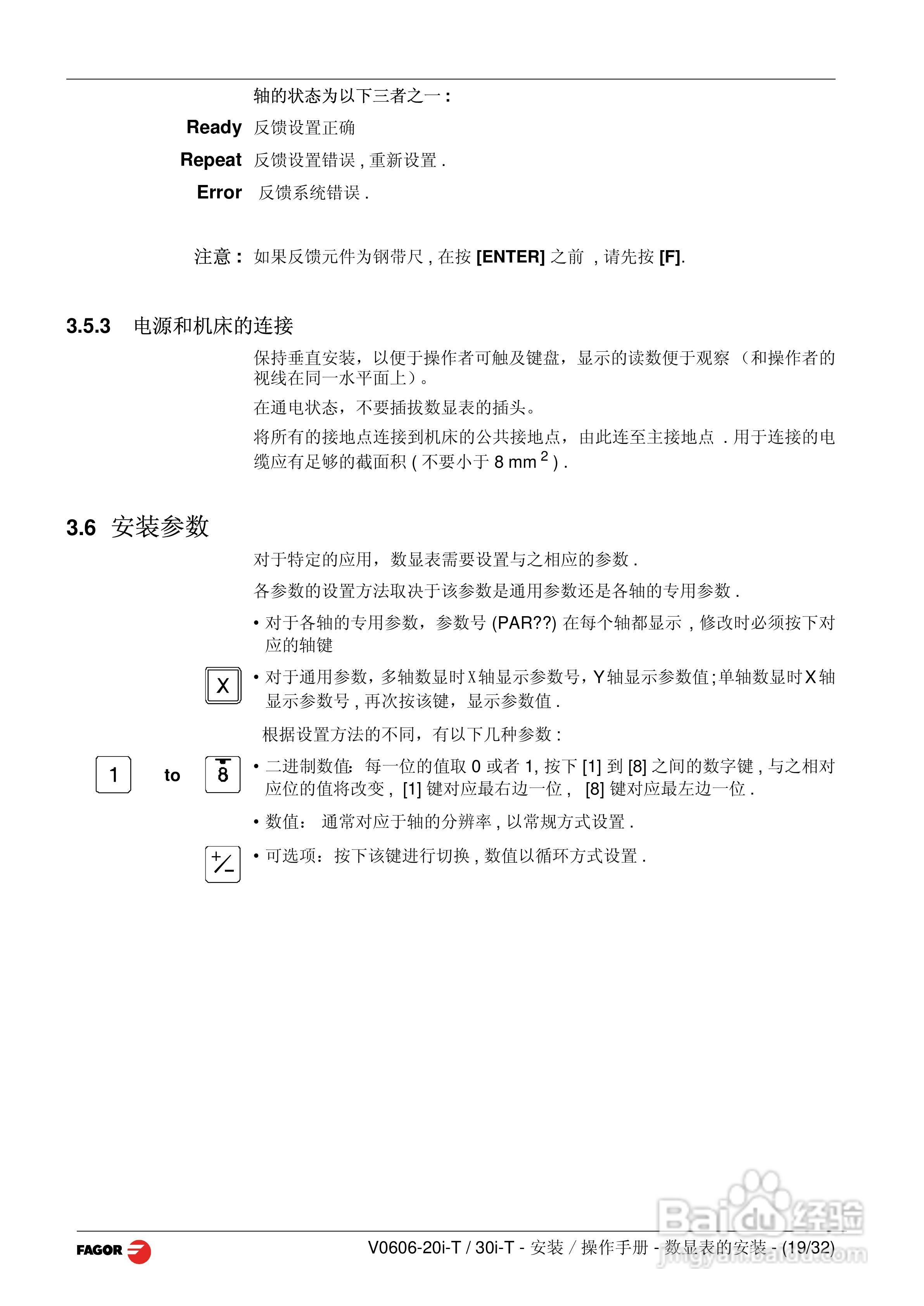
发格20i-T/30i-T数显表安装操作手册:[2]
2026-04-24 00:18:21
本篇为《发格20i-T/30i-T数显表安装操作手册》,主要介绍该产品的使用方法以及常见故障解决方案。
(共篇)
上一篇:
|
下一篇:
相关推荐
链板输送机安装流程是什么?
阅读量:79
转换DXF图形为GIF编辑格式的方法
阅读量:111
YGZ90导轨式回转凿岩机操作要领
阅读量:160
网站建设明细报价表
阅读量:178
UG10.0练习三维建模四百五十七
阅读量:42
猜你喜欢
憨批什么意思
营养学知识
甲状腺激素的作用
什么叫更年期
刷机有什么好处和坏处
爱问知识的人
韩束适合什么年龄
新生儿喝什么奶粉好
吗丁啉什么时候吃
嘉宝果的功效与作用
猜你喜欢
手表知识
cdx什么意思
我不知道你在想什么
月球知识
揶揄什么意思
建树什么意思
胆囊的作用
白前的功效与作用
种植什么赚钱
关于交通安全的知识