融合经验网
首页
美食营养
生活百科
知识问答
生活知识
返回
融合经验网
首页
美食营养
游戏数码
手工爱好
生活知识
生活百科
健康养生
运动户外
职场理财
情感交际
母婴教育
时尚美容
知识问答
更多知识
搜索
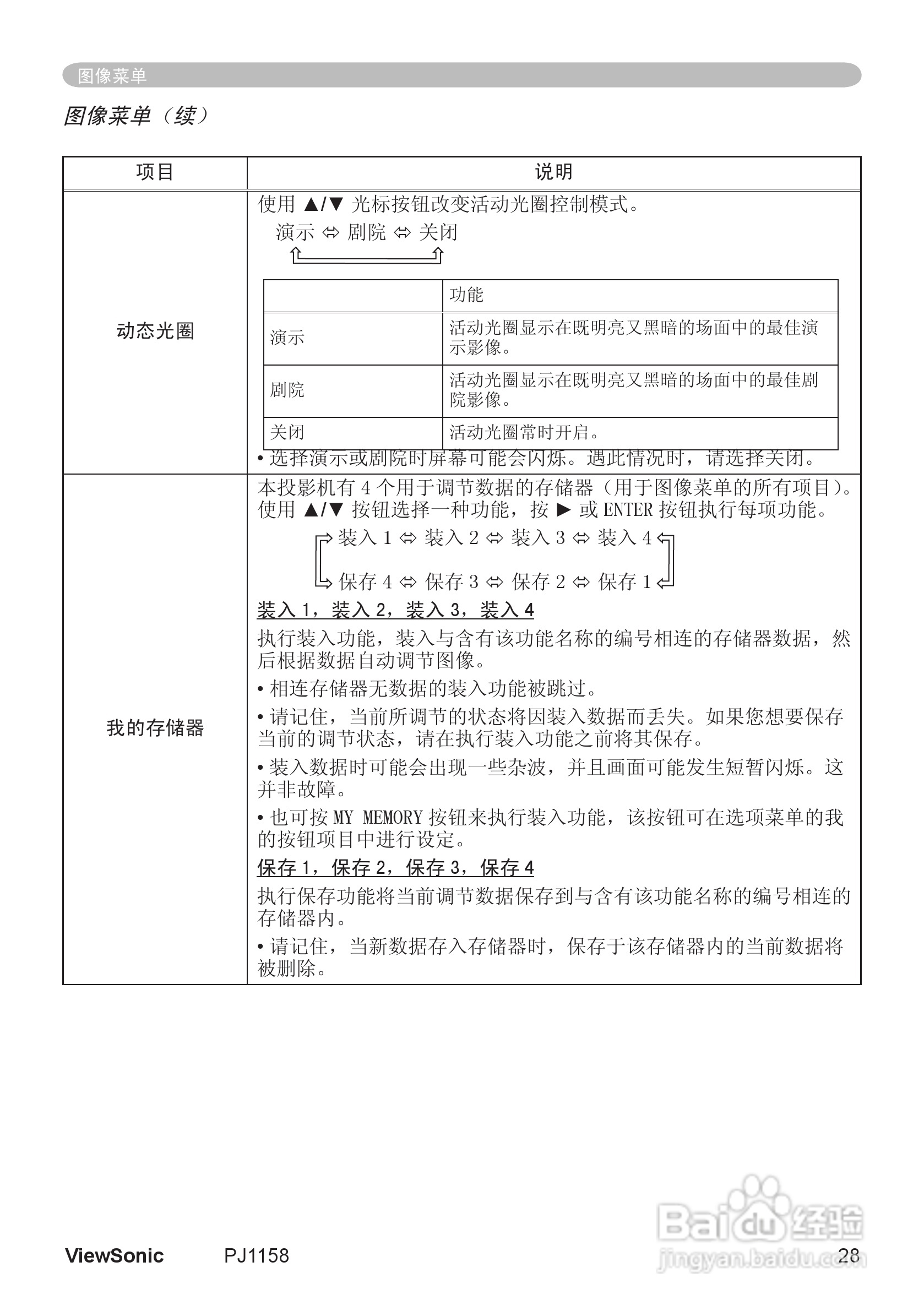
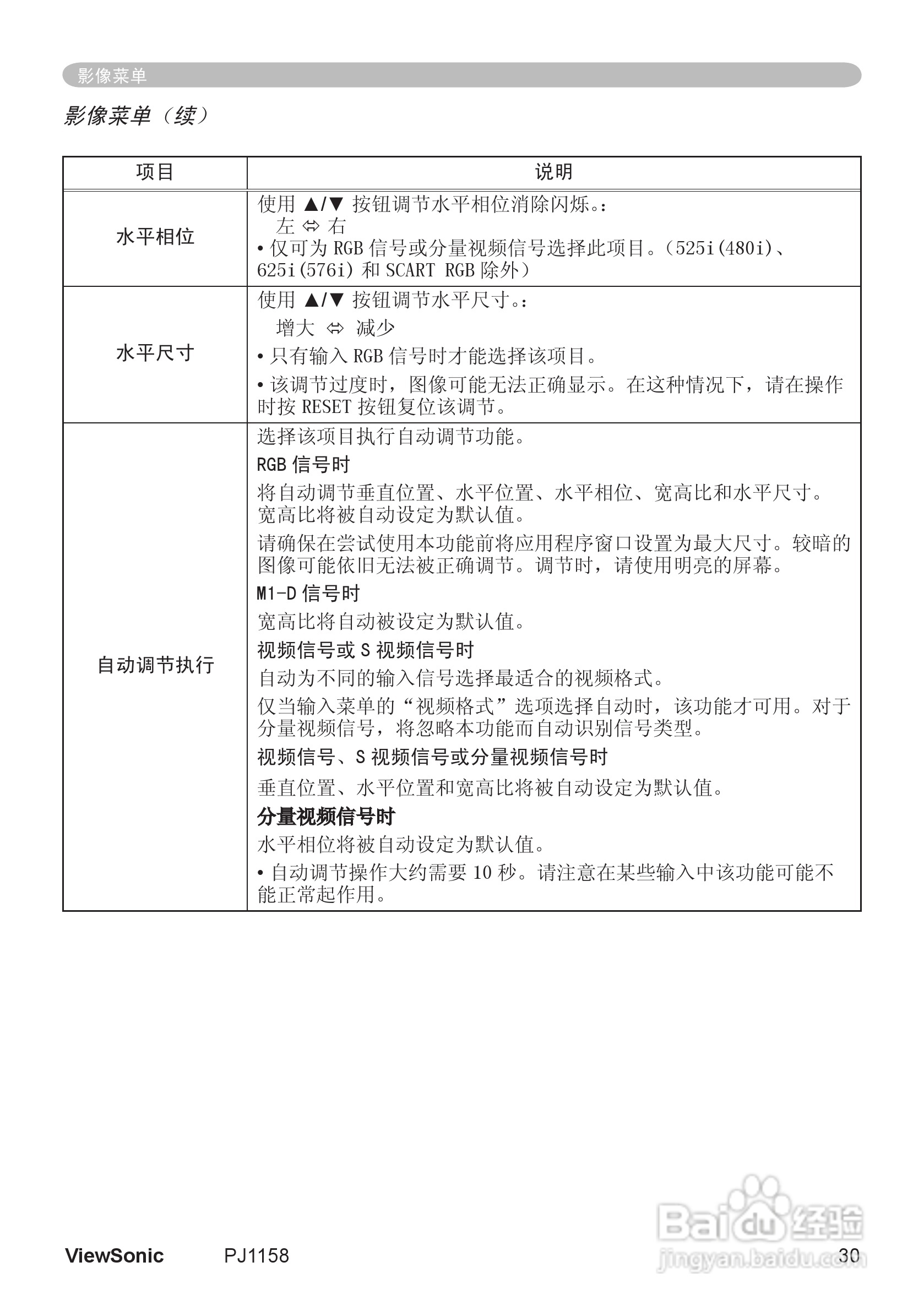
优派PJ1158投影机使用说明书:[4]
2026-02-17 15:28:34
本篇为《优派PJ1158投影机使用说明书》,主要介绍该产品的使用方法以及常见故障解决方案。
(共篇)
上一篇:
|
下一篇:
相关推荐
优派PJ1158投影机使用说明书:[10]
阅读量:169
优派PJ1158投影机使用说明书:[12]
阅读量:179
优派PJ606投影机使用说明书:[4]
阅读量:32
优派PJ758投影机使用说明书:[4]
阅读量:108
使用说明书wf2651使用指南
阅读量:94
猜你喜欢
澳大利亚旅游买什么
owner是什么意思
什么是转述句举例说明
在职教育是什么意思
城投债是什么意思
大学毕业祝福语
梗概是什么意思
later是什么意思
新生儿衣服什么牌子好
请教的意思
猜你喜欢
修辞手法是什么意思
泡温泉要穿什么
莫名其妙的意思是什么
烟嘴什么牌子好
广式月饼有什么特点
另辟蹊径的意思
杏色适合什么肤色
天津验车需要带什么
回馈的意思
521可以代表几种意思