融合经验网
首页
美食营养
生活百科
知识问答
生活知识
返回
融合经验网
首页
美食营养
游戏数码
手工爱好
生活知识
生活百科
健康养生
运动户外
职场理财
情感交际
母婴教育
时尚美容
知识问答
更多知识
搜索
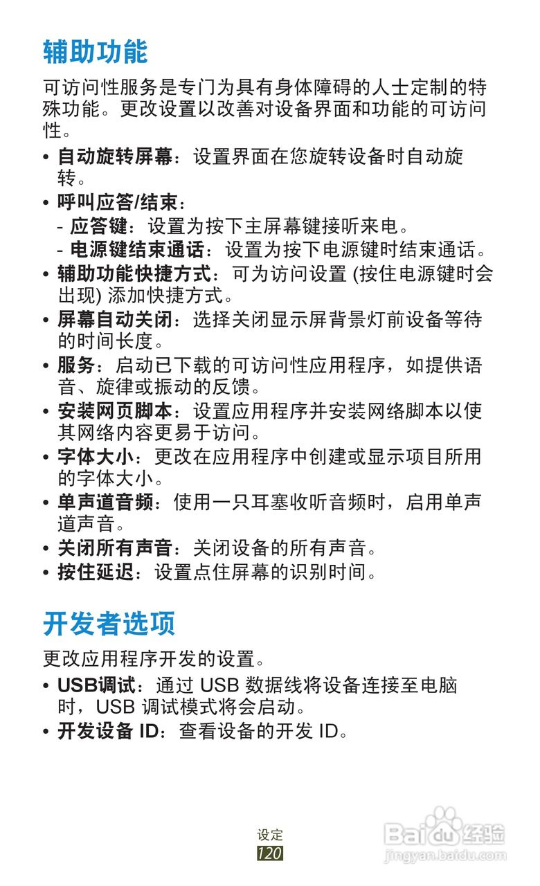
三星GT-S7562手机说明书:[12]
2026-02-18 19:17:57
(共篇)
上一篇:
|
下一篇:
相关推荐
三星GT-S7562手机说明书:[11]
阅读量:121
三星GT-S7562手机说明书:[10]
阅读量:50
三星GT-S5300手机使用说明书:[12]
阅读量:121
手机如何查看已连接wifi的密码
阅读量:109
三星GT-S7562 解锁数字图案锁pin锁密码定屏格机
阅读量:64
猜你喜欢
树叶图片大全
一次函数图像怎么画
怎么煮肉
退学申请怎么写
格雅手表怎么样
鱼缸换水的正确方法
酸豆角的腌制方法
电脑连不上网怎么解决
端口映射怎么设置
怎么样追女孩子
猜你喜欢
什么蛋糕最好吃
怎么修改图片
加油韩语怎么写
菜心怎么做好吃
油烟机安装方法
家常豆腐的简单做法
最佳减肥方法
博洋家纺怎么样
鱼子酱好吃吗
火车视频大全