融合经验网
首页
美食营养
生活百科
知识问答
生活知识
返回
融合经验网
首页
美食营养
游戏数码
手工爱好
生活知识
生活百科
健康养生
运动户外
职场理财
情感交际
母婴教育
时尚美容
知识问答
更多知识
搜索
优派PJ556D投影机使用说明书:[4]
2026-02-15 11:11:55
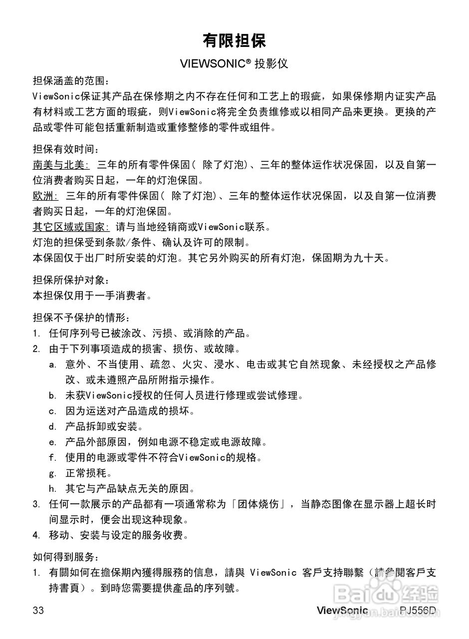
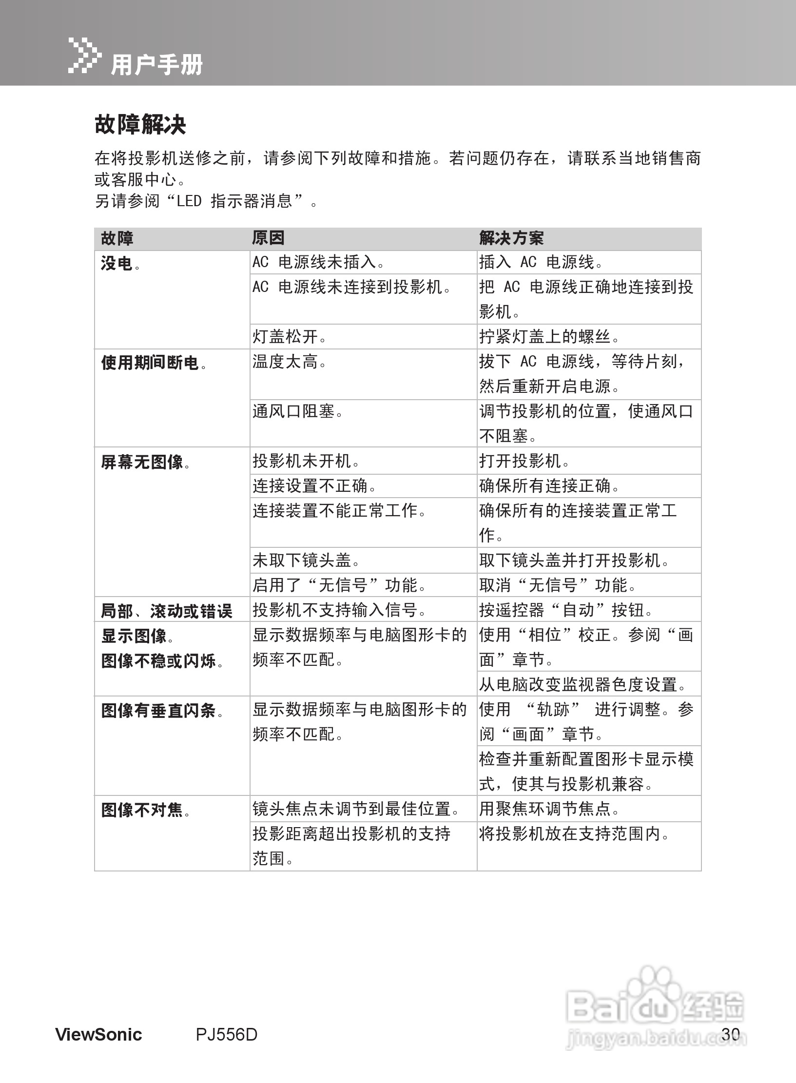
本篇为《优派PJ556D投影机使用说明书》,主要介绍该产品的使用方法以及常见故障解决方案。
(共篇)
上一篇:
相关推荐
优派PJ506D投影机使用说明书:[4]
阅读量:136
优派PJ568D投影机使用说明书:[4]
阅读量:119
优派PJ359W投影机使用说明书:[4]
阅读量:166
优派PJ508D投影机使用说明书:[4]
阅读量:186
优派PJD7383i投影机使用说明书:[4]
阅读量:91
猜你喜欢
如何调教男奴
如何注册百度账号
河北政法职业学院怎么样
海尔变频空调怎么样
如何提高性持久能力
如何包装礼盒
昂是什么意思
单核细胞百分比偏高是什么原因
blue是什么意思
怎么测试网络速度
猜你喜欢
权健化妆品怎么样
窦性心律什么意思
保险让生活更美好
成年性色生活片
毛肚是什么动物身上的
怎么设置qq密保
生活质量
如何提高孩子记忆力
野兔子肉怎么做好吃
运动让生活更美好