融合经验网
首页
美食营养
生活百科
知识问答
生活知识
返回
融合经验网
首页
美食营养
游戏数码
手工爱好
生活知识
生活百科
健康养生
运动户外
职场理财
情感交际
母婴教育
时尚美容
知识问答
更多知识
搜索
联想 Lenovo IdeaPad S400笔记本电脑说明书:[4]
2026-02-18 05:09:16
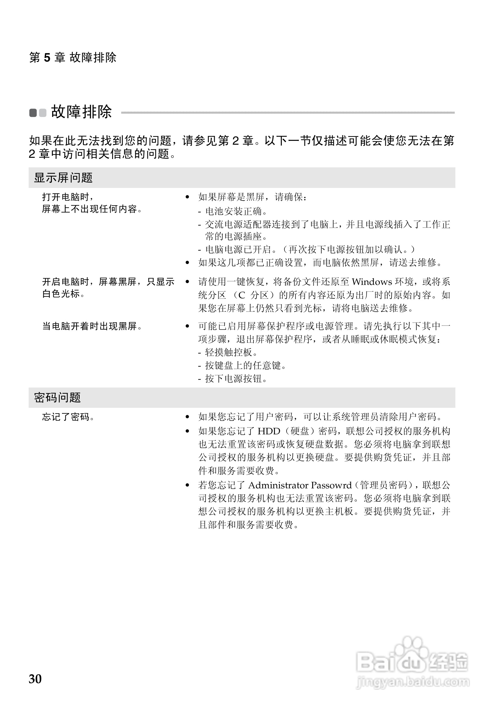
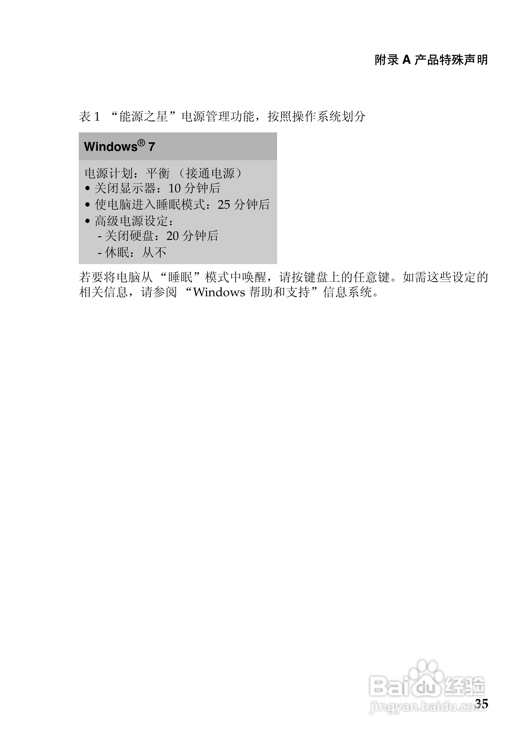
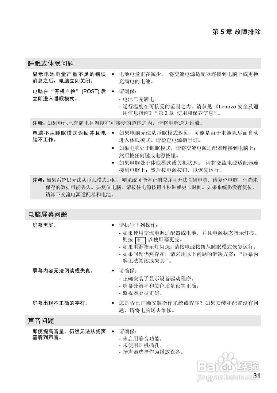
本篇为《联想 Lenovo IdeaPad S400笔记本电脑说明书》,主要介绍该产品的使用方法以及常见故障解决方案。
(共篇)
上一篇:
|
下一篇:
相关推荐
路由器无法上网显示WLAN口未连接怎么办
阅读量:172
首选dns和备用dns填什么
阅读量:142
电脑怎么进入路由器进行设置
阅读量:62
路由器dns怎么设置
阅读量:56
路由器工作模式
阅读量:45
猜你喜欢
游记怎么写
胃不好怎么办
乳腺炎怎么办
新百伦鞋子怎么清洗
怎么制作网页
怎么备份
qq背景怎么设置
怎么下载qq
东华理工大学怎么样
群主怎么转让
猜你喜欢
高度近视眼怎么恢复
海尔电热水器怎么样
公司装修费用怎么做账
怎么送流量给别人
成人睡觉流口水是怎么回事
怎么设置无线路由器
光猫怎么连接路由器
报告书怎么写
ipad怎么下载微信
西门子洗衣机怎么样