融合经验网
首页
美食营养
游戏数码
知识问答
生活知识
返回
融合经验网
首页
美食营养
游戏数码
手工爱好
生活知识
健康养生
运动户外
职场理财
情感交际
母婴教育
时尚美容
知识问答
搜索
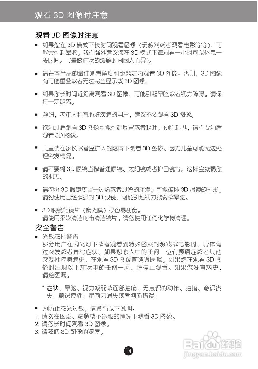
LG D2341P液晶显示器使用说明书:[1]
2026-02-18 20:46:08
(共篇)
下一篇:
相关推荐
LG D2341P液晶显示器使用说明书:[2]
阅读量:123
LG D2341P液晶显示器使用说明书:[3]
阅读量:120
液晶显示器如何消磁
阅读量:188
LG D2341P液晶显示器使用说明书:[4]
阅读量:191
LG W2242S液晶显示器使用说明书:[1]
阅读量:75
猜你喜欢
阴虱是怎么得的
个人所得税怎么退
翅膀怎么画
花甲怎么做
亲爱的英语怎么写
mr怎么读
车钥匙丢了怎么办
没钱怎么办
拍了拍怎么设置
紫色英语怎么读
猜你喜欢
空心菜怎么炒
邮箱怎么填写
怎么化妆
痔疮外痔肉球怎么消除
鱼泡怎么做好吃
左胸口闷疼是怎么回事
怎么解压文件
囊肿是怎么形成的
长方体怎么画
我的世界怎么钓鱼