融合经验网
首页
美食营养
游戏数码
知识问答
生活知识
返回
融合经验网
首页
美食营养
游戏数码
手工爱好
生活知识
健康养生
运动户外
职场理财
情感交际
母婴教育
时尚美容
知识问答
搜索
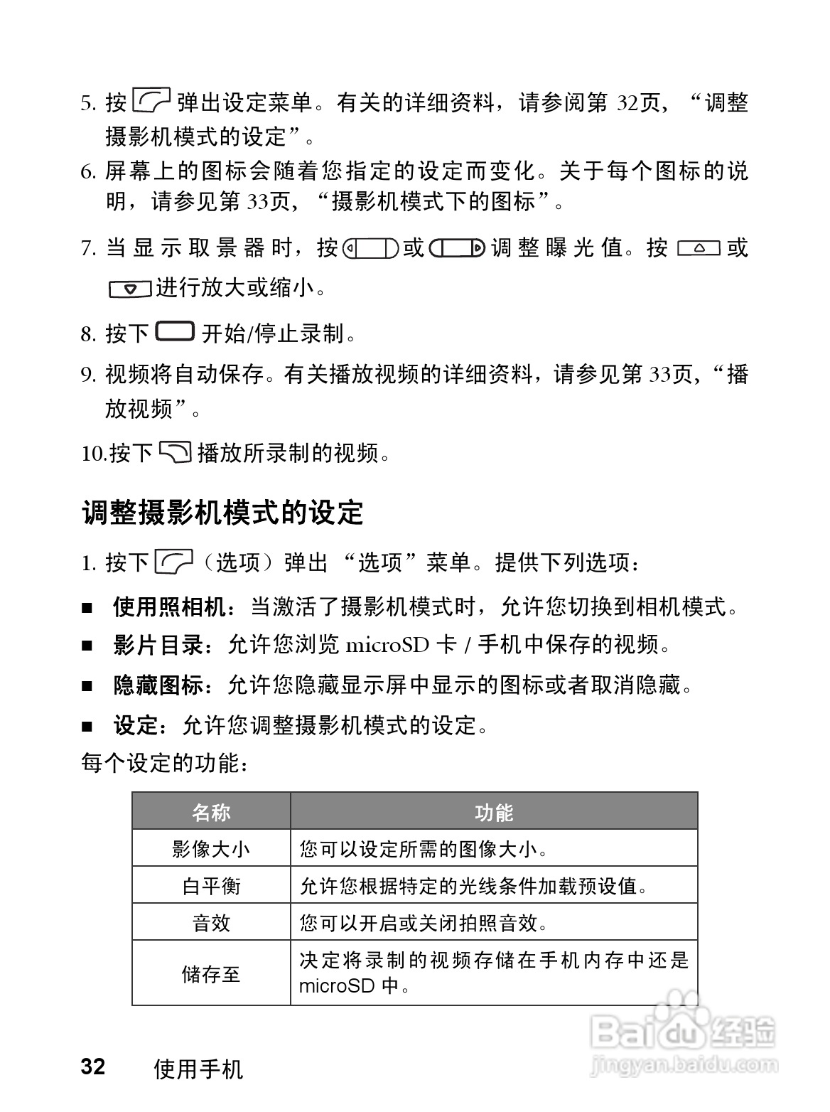
明基CL71手机使用说明书:[5]
2026-02-18 14:12:24
(共篇)
上一篇:
|
下一篇:
相关推荐
明基CL71手机使用说明书:[1]
阅读量:114
明基CL71手机使用说明书:[4]
阅读量:86
使用说明书封面怎么做
阅读量:45
使用说明书wf2651使用指南
阅读量:82
Slideaway CL1008/CL1016 LCD KVM切换器使用说明书:[5]
阅读量:154
猜你喜欢
胆囊壁厚是怎么回事
手机速度慢怎么解决
玉田生活网最新招工
真皮沙发如何保养
微信小店怎么开
淘宝店铺标志怎么做
创世中文网怎么样
如何测量胸围
ps怎么缩小图片尺寸
笔记本如何定时关机
猜你喜欢
墨兰叶子发黄怎么办
生活向导
ios14怎么更新
怎么关闭u盘写保护
梦见下雪是什么意思
电脑玩游戏卡屏怎么办
如何减掉双下巴
东风标致508怎么样
换手机了微信怎么办
如何对待问题学生