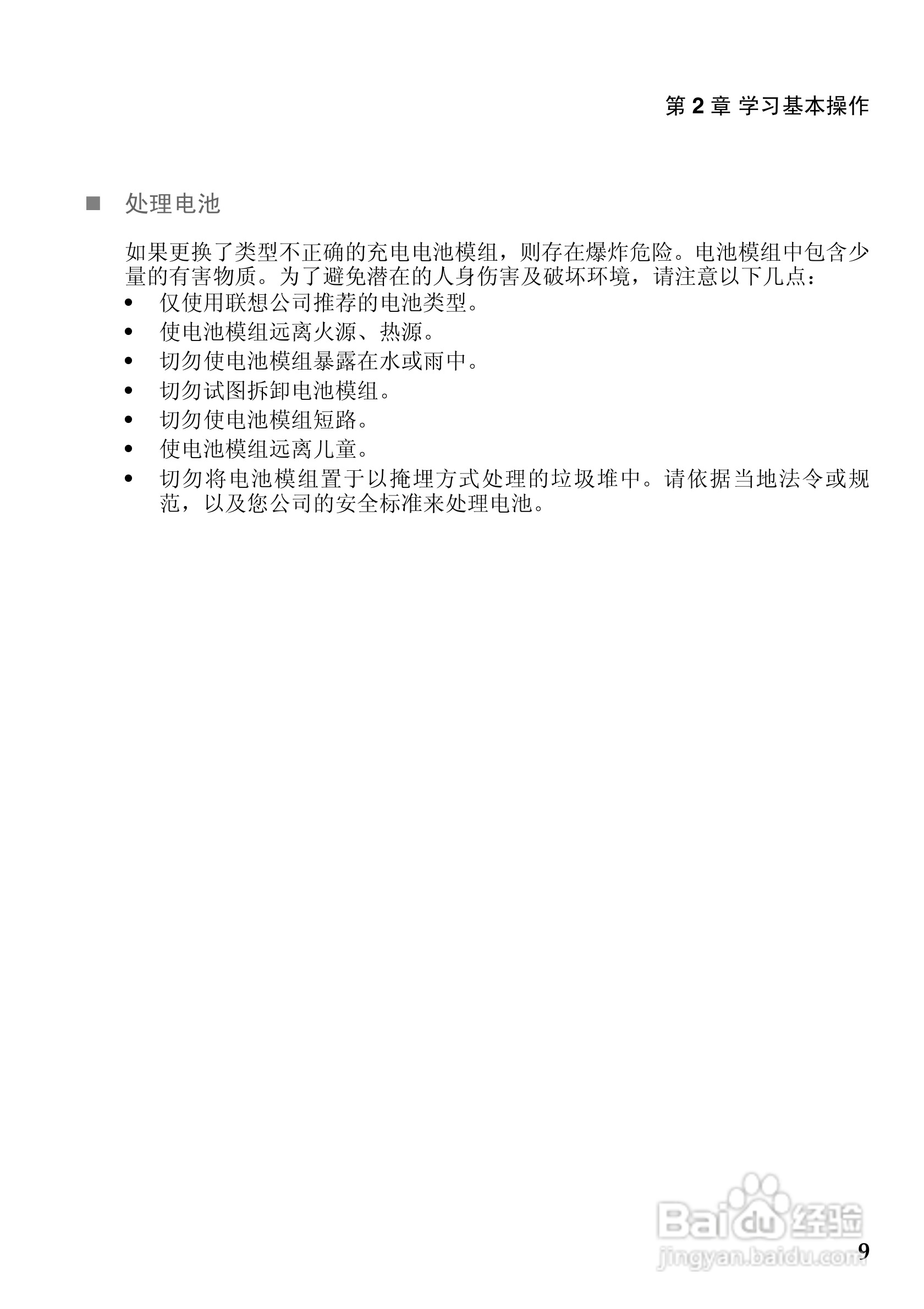
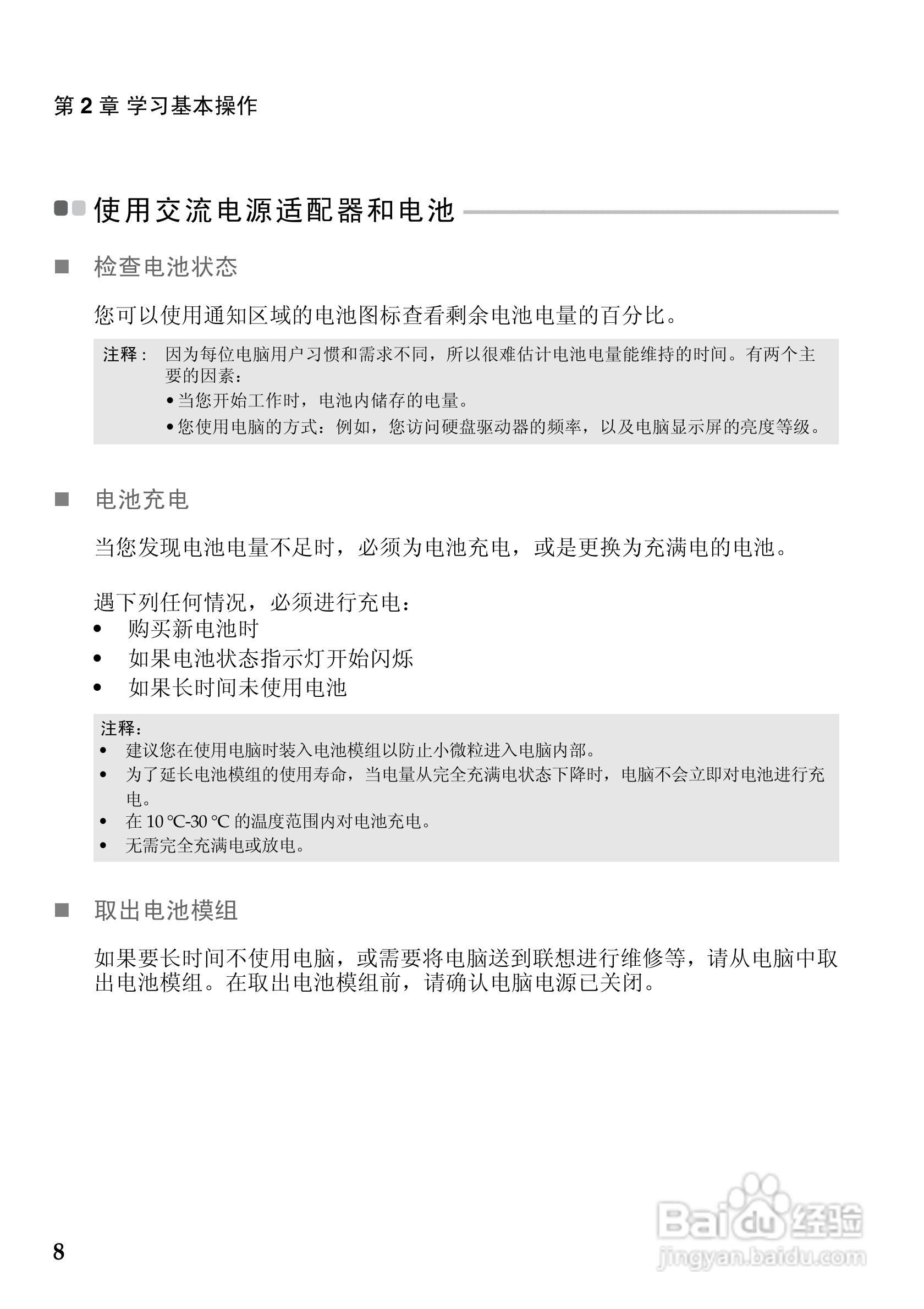
融合经验网
首页
美食营养
生活百科
知识问答
生活知识
返回
融合经验网
首页
美食营养
游戏数码
手工爱好
生活知识
生活百科
健康养生
运动户外
职场理财
情感交际
母婴教育
时尚美容
知识问答
更多知识
搜索
联想 Lenovo IdeaPad S405笔记本电脑说明书:[2]
2026-02-18 03:26:01
本篇为《联想 Lenovo IdeaPad S405笔记本电脑说明书》,主要介绍该产品的使用方法以及常见故障解决方案。
(共篇)
上一篇:
|
下一篇:
相关推荐
浏览器占用内存大,怎么办
阅读量:72
惠普商用本非6代Intel CPU安装Windows7 H2OBIOS
阅读量:184
教您把Windows7PE系统安装到硬盘的方法
阅读量:126
百度Hi怎么打开文件/查看文件保存路径?
阅读量:31
测试Windows PE光盘ISO镜像文件
阅读量:62
猜你喜欢
椰汁糕的做法
不想上学怎么办
营业执照怎么办理
鲍鱼炖土豆的做法
咖喱火锅底料的做法
饼子的做法大全
羊肉丸子的做法
耐克鞋子怎么辨别真假
排骨做法大全
炒鱼片的家常做法
猜你喜欢
衔怎么读
花生猪蹄汤的做法
京酱肉丝的家常做法
尖椒鸡的做法
芒果tv怎么关闭自动续费
炒肉丝的家常做法
霾怎么读
大头菜怎么做好吃
酸菜鱼的做法和步骤图
包子的做法视频