融合经验网
首页
美食营养
游戏数码
知识问答
生活知识
返回
融合经验网
首页
美食营养
游戏数码
手工爱好
生活知识
健康养生
运动户外
职场理财
情感交际
母婴教育
时尚美容
知识问答
搜索
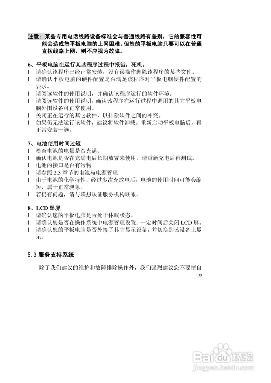
联想昭阳商羽T100笔记本电脑说明书:[4]
2026-02-15 18:39:34
本篇为《联想昭阳商羽T100笔记本电脑说明书》,主要介绍该产品的使用方法以及常见故障解决方案。
(共篇)
上一篇:
相关推荐
联想昭阳商羽T100笔记本电脑说明书:[1]
阅读量:136
联想昭阳M10笔记本电脑使用说明书:[4]
阅读量:42
联想昭阳K12笔记本电脑使用说明书:[4]
阅读量:70
联想昭阳D50笔记本电脑使用说明书:[4]
阅读量:131
联想昭阳 E43笔记本电脑使用说明书:[4]
阅读量:105
猜你喜欢
虾酱怎么吃
华南农业大学怎么样
小孩发热怎么办
博士伦隐形眼镜怎么样
怎么压缩文件到最小
腺样体肥大怎么治疗
咽喉炎怎么办
脸肿是怎么回事
微信怎么发动图
阴虱怎么治疗
猜你喜欢
喉咙痒干咳怎么办
评语怎么写
杜甫怎么死的
崴脚了怎么办
英语怎么才能学好
牛仔裤掉色怎么办
language怎么读
怎么下载lol手游
atm机怎么存钱
翊怎么读音