融合经验网
首页
美食营养
游戏数码
知识问答
生活知识
返回
融合经验网
首页
美食营养
游戏数码
手工爱好
生活知识
健康养生
运动户外
职场理财
情感交际
母婴教育
时尚美容
知识问答
搜索
Panasonic DMC-LS75GK数码相机使用说明书:[10]
2026-02-17 17:19:12
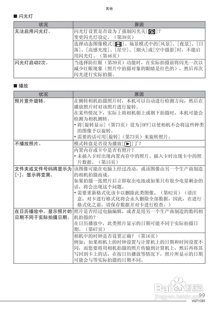
本篇为《Panasonic DMC-LS75GK数码相机使用说明书》,主要介绍该产品的使用方法以及常见故障解决方案。
(共篇)
上一篇:
|
下一篇:
相关推荐
Panasonic DMC-LS75GK数码相机使用说明书:[11]
阅读量:155
使用说明书封面怎么做
阅读量:96
使用说明书wf2651使用指南
阅读量:157
东芝数码相机DMC-LS75、DMC-LS70、DMC-LS60使用说明书:[10]
阅读量:182
Panasonic DMC-LS75GK数码相机使用说明书:[8]
阅读量:50
猜你喜欢
维生素d的食物有哪些
b12维生素
肉苁蓉是什么
什么风细雨
解禁是什么意思
学校运动会开幕式
深水炸弹是什么
什么是萨德
一丘之貉是什么意思
island是什么意思
猜你喜欢
京东e卡可以买什么
什么是cpi
三维彩超什么时候做
圆脸适合什么帽子
android是什么手机
安踏运动鞋
脑电图能检查出什么
赞叹的近义词是什么
辣木籽有什么功效
网银是什么意思