融合经验网
首页
美食营养
游戏数码
知识问答
生活知识
返回
融合经验网
首页
美食营养
游戏数码
手工爱好
生活知识
健康养生
运动户外
职场理财
情感交际
母婴教育
时尚美容
知识问答
搜索
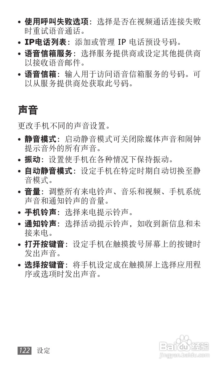
三星GT-I9103手机使用说明书:[13]
2026-02-14 12:37:28
(共篇)
上一篇:
|
下一篇:
相关推荐
三星GT-I9103手机使用说明书:[14]
阅读量:116
三星GT-I9103手机使用说明书:[10]
阅读量:175
三星 i9103 手机格机解锁
阅读量:88
三星GT-S7568I怎么截图
阅读量:103
手机如何查看已连接wifi的密码
阅读量:173
猜你喜欢
起诉离婚需要什么材料
盘符是什么
土地划拨是什么意思
mistake是什么意思
无锡有什么好玩的地方
胎盘钙化是什么意思
叶酸什么时候吃最好
pm2.5是什么
骡子是什么
喝红茶有什么好处
猜你喜欢
燕窝是什么做的
什么工作工资高
朋友搬家送什么礼物好
go out是什么意思
阿里巴巴是什么
兹有是什么意思
白色情人节是什么意思
肥皂是什么意思
平面设计是什么
甲胎蛋白是什么意思