融合经验网
首页
美食营养
游戏数码
知识问答
生活知识
返回
融合经验网
首页
美食营养
游戏数码
手工爱好
生活知识
健康养生
运动户外
职场理财
情感交际
母婴教育
时尚美容
知识问答
搜索
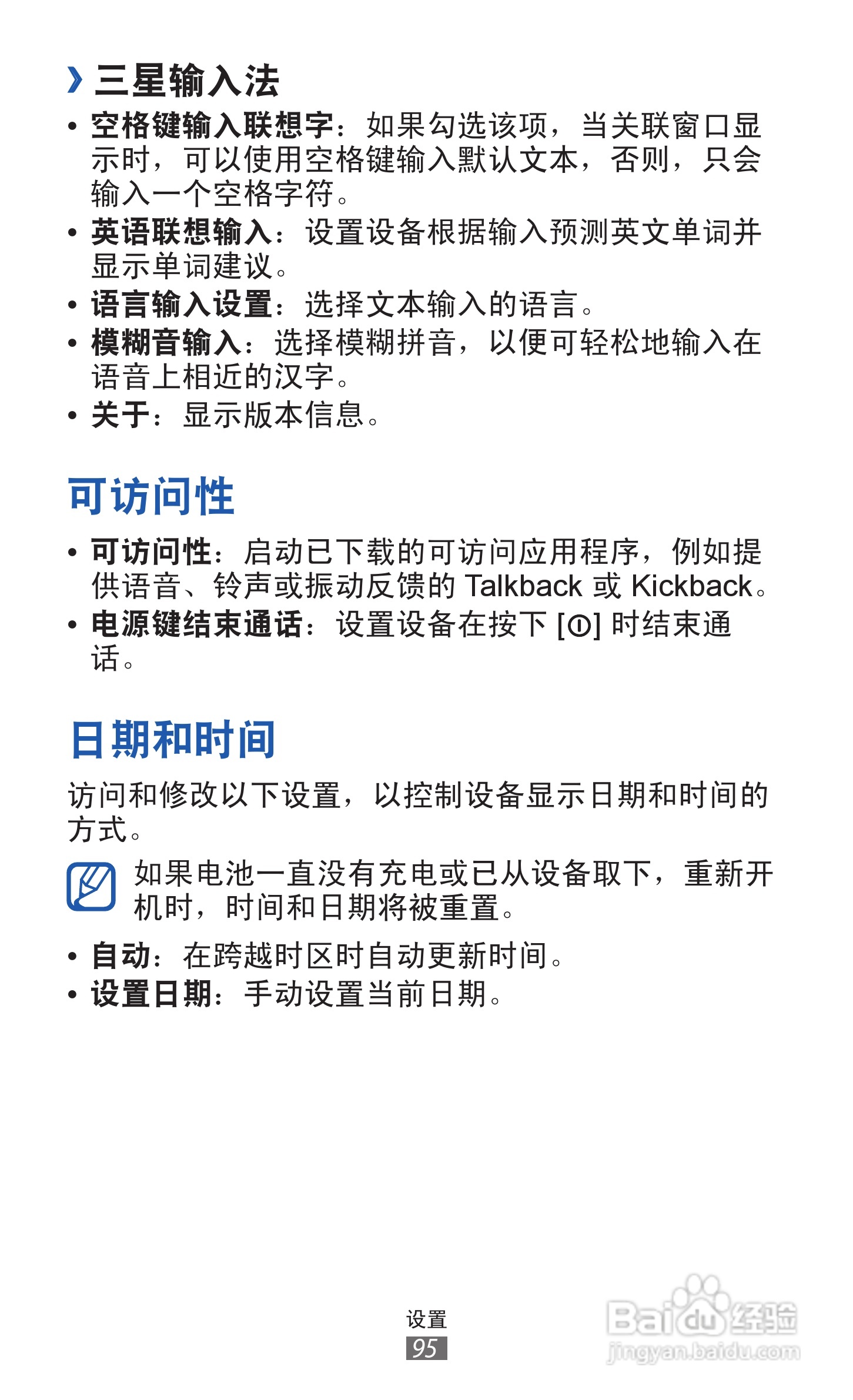
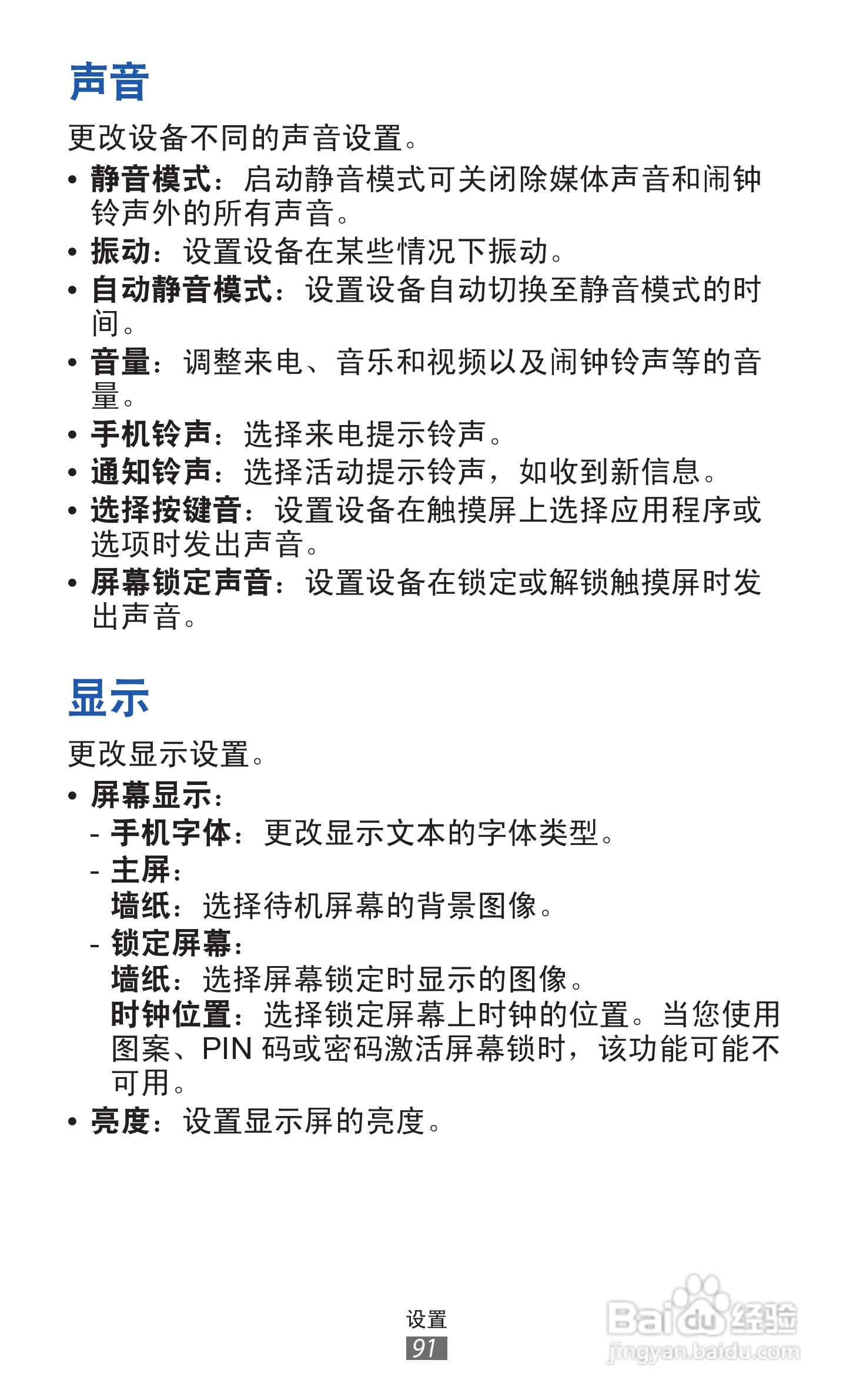
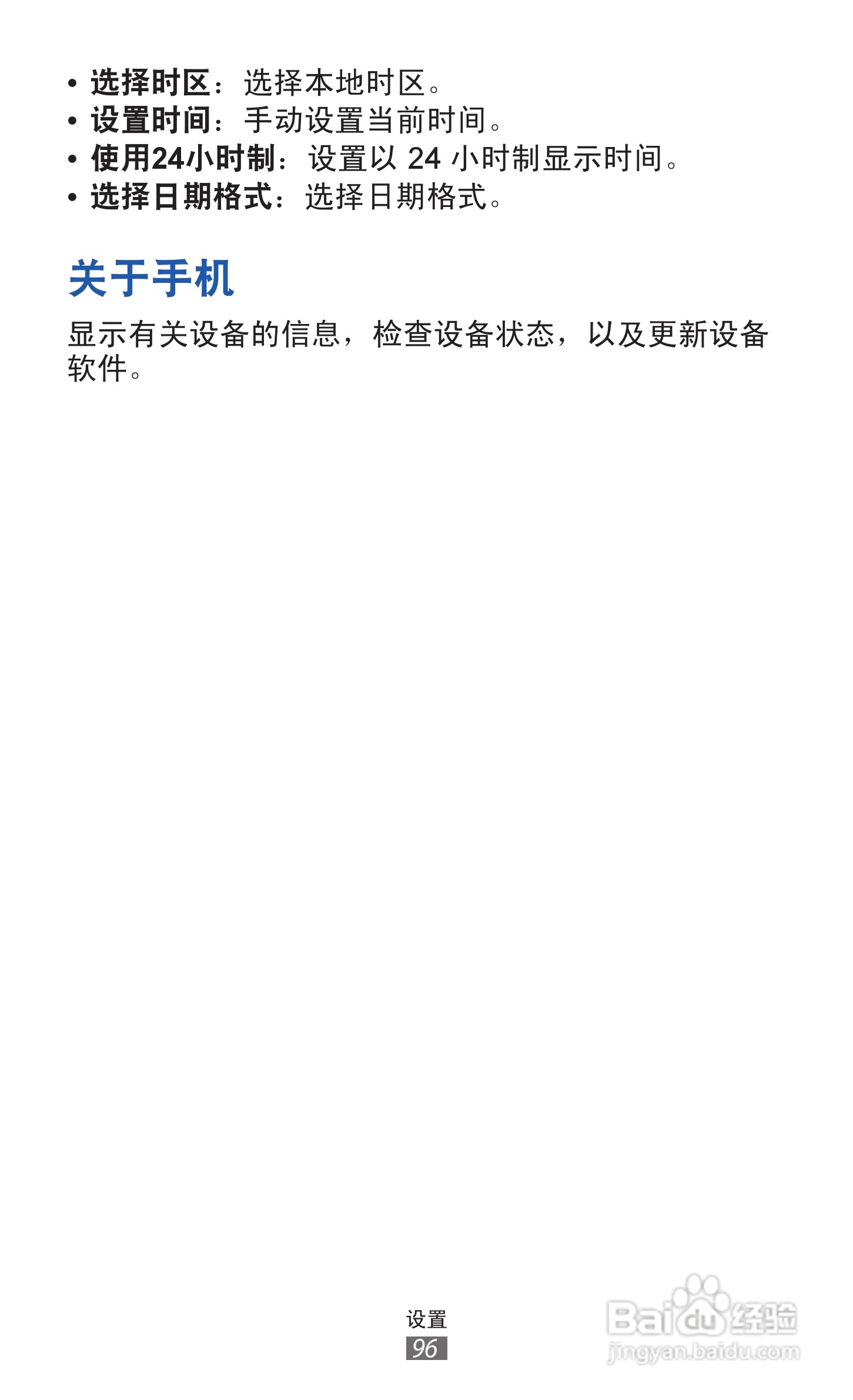
三星GT-B5510手机使用说明书:[10]
2026-02-15 11:24:42
(共篇)
上一篇:
|
下一篇:
相关推荐
三星GT-B5510手机使用说明书:[9]
阅读量:95
三星GT-B5510手机使用说明书:[8]
阅读量:26
手机怎么给视频添加音乐的三种方法
阅读量:133
三星GT-B5510手机使用说明书:[12]
阅读量:44
三星GT-B5510手机使用说明书:[11]
阅读量:123
猜你喜欢
头屑多是什么原因
explain是什么意思
洗米水洗脸有什么好处
韵致的意思
什么手表牌子好
笔记本硬盘什么牌子好
引经据典是什么意思
水彩笔什么牌子好
挨挨挤挤的意思
刨根问底是什么意思
猜你喜欢
嫣然一笑的意思
别董大古诗意思
customer是什么意思
女鞋什么牌子好
着相了是什么意思
激战2什么职业厉害
匪夷所思是什么意思
film是什么意思
胆战心惊是什么意思
吉祥如意的意思