融合经验网
首页
美食营养
生活百科
知识问答
生活知识
返回
融合经验网
首页
美食营养
游戏数码
手工爱好
生活知识
生活百科
健康养生
运动户外
职场理财
情感交际
母婴教育
时尚美容
知识问答
更多知识
搜索
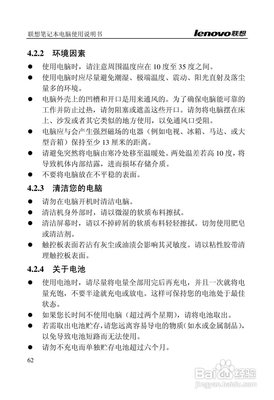
联想旭日C467笔记本电脑使用说明书:[7]
2026-02-15 18:19:12
本篇为《联想旭日C467笔记本电脑使用说明书》,主要介绍该产品的使用方法以及常见故障解决方案。
(共篇)
上一篇:
|
下一篇:
相关推荐
联想旭日C467笔记本电脑使用说明书:[1]
阅读量:84
联想旭日C467笔记本电脑使用说明书:[3]
阅读量:84
联想旭日C466笔记本电脑使用说明书:[7]
阅读量:116
联想旭日C460笔记本电脑使用说明书:[7]
阅读量:27
笔记本电脑如何连接wifi
阅读量:194
猜你喜欢
灶台用什么材料好
牵引力控制是什么意思
洛阳纸贵的意思
浴缸什么材质好
什么电影最恐怖
时间煮雨是什么意思
龙珠超什么时候更新
什么叫策划
陨落的意思
hbsag阴性是什么意思
猜你喜欢
榀是什么意思
圈存是什么意思
解释的意思
many是什么意思
s和m是什么意思
收款收据盖什么章
不负韶华是什么意思
阳痿是什么意思
趋之若鹜的意思
抱残守缺的意思