融合经验网
首页
美食营养
生活百科
知识问答
生活知识
返回
融合经验网
首页
美食营养
游戏数码
手工爱好
生活知识
生活百科
健康养生
运动户外
职场理财
情感交际
母婴教育
时尚美容
知识问答
更多知识
搜索
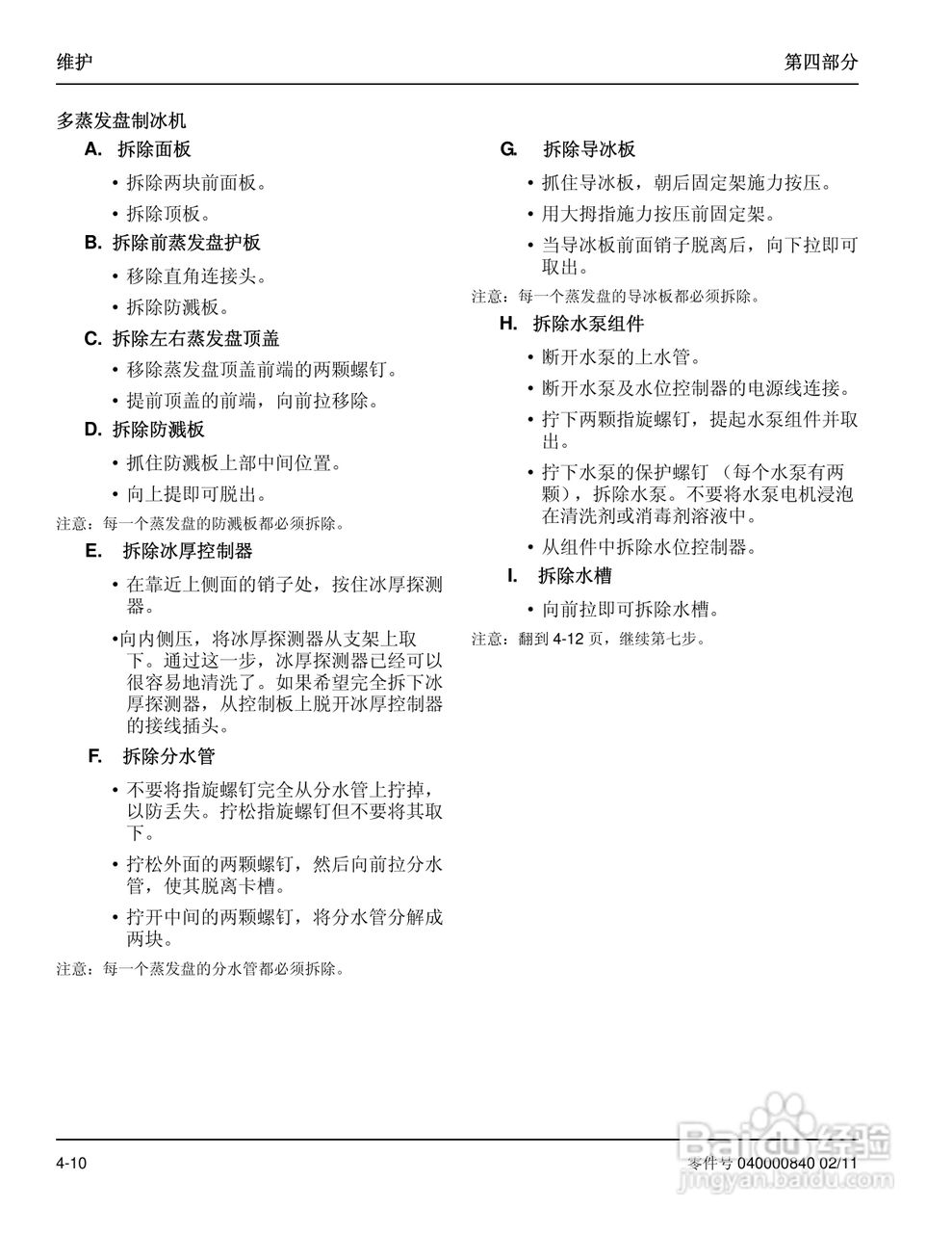
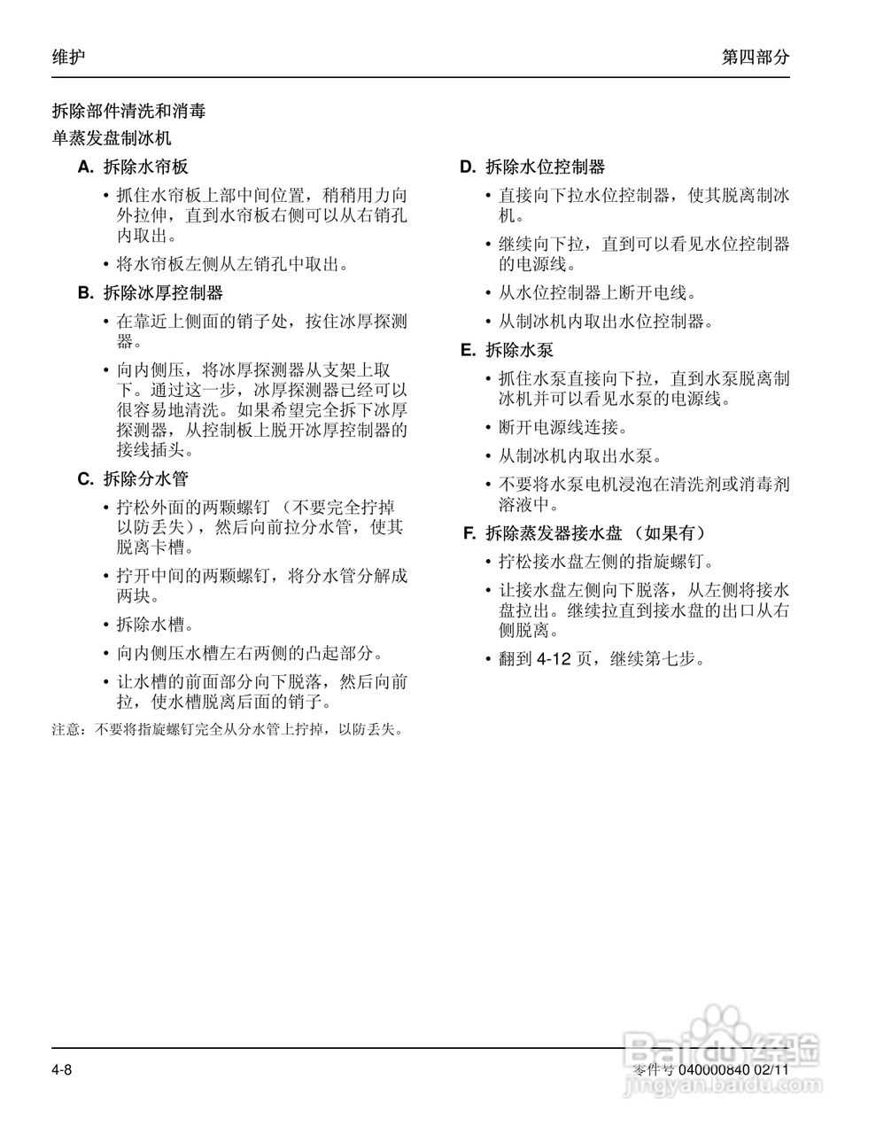
Manitowoc万利多SD0602A制冰机说明书:[5]
2026-02-14 08:05:03
(共篇)
上一篇:
|
下一篇:
相关推荐
Manitowoc万利多SD0602A制冰机说明书:[6]
阅读量:98
Manitowoc万利多SD0602A制冰机说明书:[3]
阅读量:116
Manitowoc万利多SD1402A制冰机说明书:[5]
阅读量:94
Manitowoc万利多SD1002A制冰机说明书:[5]
阅读量:82
制冰机制冰慢怎么调节
阅读量:48
猜你喜欢
褒义词和贬义词是什么意思
如何去除脚臭
鱼尾纹怎么去
怎么学英语最有效
如何防辐射
感恩生活
后羿怎么玩厉害
如何化眼妆
如何有效戒烟
怎么减肥效果最好
猜你喜欢
怎么测试显卡性能
墙上挂画怎么安装
整洁的反义词是什么
done是什么意思
生活污水处理
生活中的困难
微博如何私信
dlc是什么意思
韩国生活片
621700开头是什么银行