融合经验网
首页
美食营养
游戏数码
知识问答
生活知识
返回
融合经验网
首页
美食营养
游戏数码
手工爱好
生活知识
健康养生
运动户外
职场理财
情感交际
母婴教育
时尚美容
知识问答
搜索
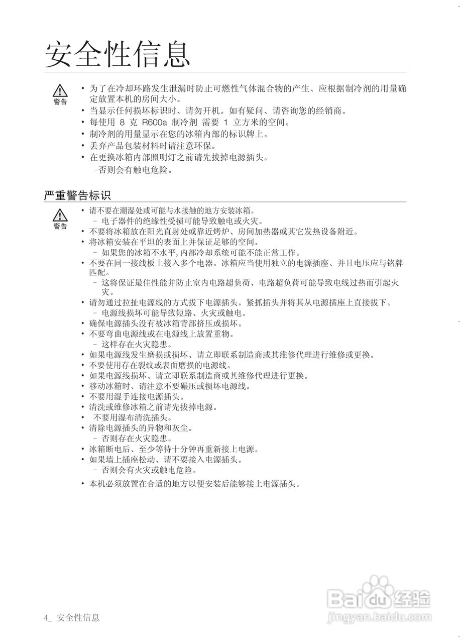
三星RSH1VTSW电冰箱使用说明书:[1]
2024-11-01 00:53:01
相关推荐
技嘉GA-8IDXH型主板说明书:[2]
Flappy2048怎么玩,Flappy2048最新玩法攻略
Win 10 20H1 预览版18975版系统更新教程
如何使用Multisim绘制BZV60-B5V1二极管?
oppoR9全网通Gold金 开箱晒物
猜你喜欢
什么是邮编
从什么什么崩
胎位rop是什么意思
什么是计划经济
2011是什么年
白带少是什么原因
牵引挂车是什么意思
foolish是什么意思
日行灯有什么用
外强中干是什么意思
猜你喜欢
朋友生日送什么礼物好
郁金香代表什么
二级学院是什么意思
什么是电子邮箱地址
device是什么意思
大v是什么意思
碧绿碧绿的什么
荷花象征着什么意义
shower什么意思
什么是神经官能症