融合经验网
首页
美食营养
生活百科
知识问答
生活知识
返回
融合经验网
首页
美食营养
游戏数码
手工爱好
生活知识
生活百科
健康养生
运动户外
职场理财
情感交际
母婴教育
时尚美容
知识问答
更多知识
搜索
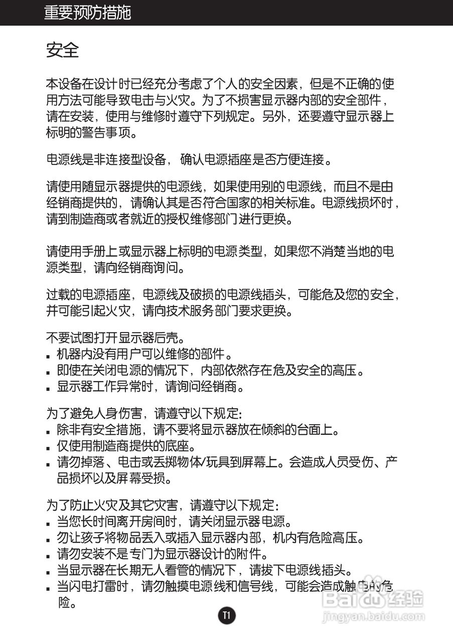
LG W2361VG液晶显示器使用说明书:[1]
2026-02-15 23:48:30
(共篇)
下一篇:
相关推荐
LG D2342P液晶显示器使用说明书:[1]
阅读量:196
LG L194WTX液晶显示器使用说明书:[1]
阅读量:182
液晶显示器的安装
阅读量:22
液晶显示器如何消磁
阅读量:145
液晶显示器有线条的解决方法
阅读量:77
猜你喜欢
excel求和怎么操作
紧急避孕药怎么吃
平安e生保怎么样
鱿鱼须怎么做好吃
水母怎么养
香榧怎么读
五线谱怎么看
毛豆怎么煮
小肚子隐隐作痛怎么回事
莲子怎么吃
猜你喜欢
way怎么读
卵巢囊肿怎么治疗
碟仙怎么玩
怎么才知道着床成功了
肠粉怎么做
痔疮外痔肉球怎么消除
怎么查违章车辆查询
有狐臭怎么办
win10怎么关闭自动更新
冰淇淋怎么做