融合经验网
首页
美食营养
生活百科
知识问答
生活知识
返回
融合经验网
首页
美食营养
游戏数码
手工爱好
生活知识
生活百科
健康养生
运动户外
职场理财
情感交际
母婴教育
时尚美容
知识问答
更多知识
搜索
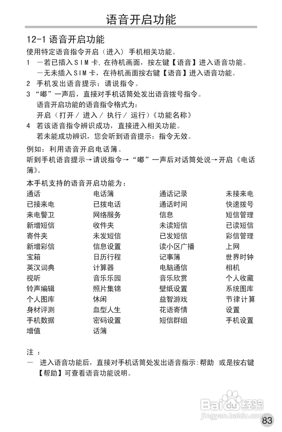
英华达220手机使用说明书:[9]
2026-02-16 02:44:54
(共篇)
上一篇:
|
下一篇:
相关推荐
英华达220手机使用说明书:[2]
阅读量:107
英华达220手机使用说明书:[7]
阅读量:149
英华达i519手机使用说明书:[9]
阅读量:35
使用说明书封面怎么做
阅读量:119
使用说明书wf2651使用指南
阅读量:128
猜你喜欢
橙子什么时候吃最好
type是什么意思
farm是什么意思
芃是什么意思
补牙用什么材料好
669是什么意思
嬲是什么意思
自然人是什么意思
兔区是什么意思
冠冕堂皇的意思
猜你喜欢
blossom什么意思
什么叫表见代理
keep是什么意思
慎独的意思
average是什么意思
探病送什么花
颖的意思
北京香山红叶什么时候红
褴褛的意思
什么什么一什么成语