融合经验网
首页
美食营养
生活百科
知识问答
生活知识
返回
融合经验网
首页
美食营养
游戏数码
手工爱好
生活知识
生活百科
健康养生
运动户外
职场理财
情感交际
母婴教育
时尚美容
知识问答
更多知识
搜索
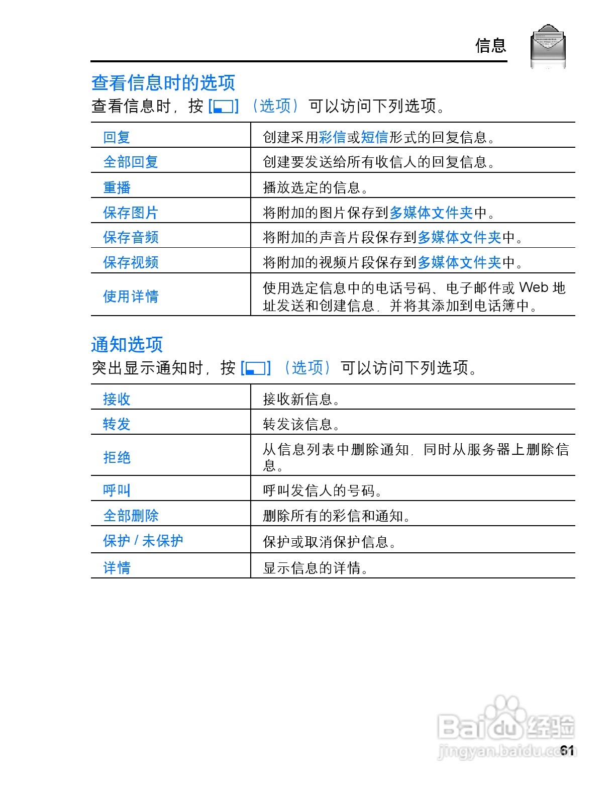
松下vs3手机使用说明书:[7]
2026-02-16 04:04:49
(共篇)
上一篇:
|
下一篇:
相关推荐
松下vs3手机使用说明书:[9]
阅读量:43
松下vs3手机使用说明书:[13]
阅读量:40
松下a101手机使用说明书:[3]
阅读量:109
松下EB-G5手机使用说明书:[3]
阅读量:140
松下摄像机使用教程
阅读量:36
猜你喜欢
弯沉值是什么意思
什么是otc市场
什么是新三板概念
诗婷露雅适合什么年龄
吃糖多了有什么危害
房地产泡沫是什么意思
驾驶证什么时候清零
孕酮高是什么意思
生日祝福语同学
不积跬步无以至千里的意思
猜你喜欢
送桩是什么意思
foreign是什么意思
庸人自扰之什么意思
围绕中心意思写作文
美国代购什么便宜
结婚祝福语成语
什么是soap
flowers是什么意思
鸿鹄之志的意思
斧正是什么意思