融合经验网
首页
美食营养
生活百科
知识问答
生活知识
返回
融合经验网
首页
美食营养
游戏数码
手工爱好
生活知识
生活百科
健康养生
运动户外
职场理财
情感交际
母婴教育
时尚美容
知识问答
更多知识
搜索
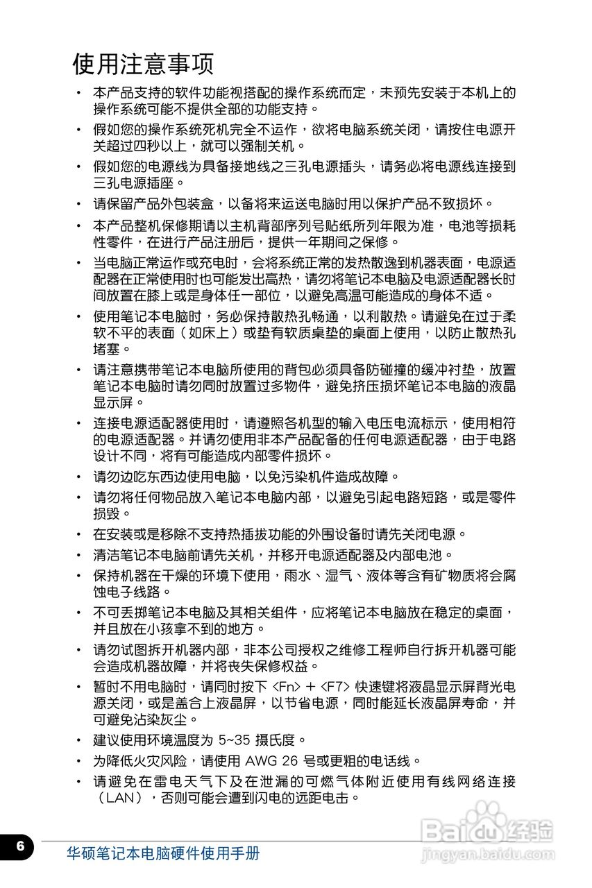
华硕 BU400 笔记本电脑说明书:[1]
2026-02-18 18:06:44
本篇为《华硕 BU400 笔记本电脑说明书》,主要介绍该产品的使用方法以及常见故障解决方案。
(共篇)
下一篇:
相关推荐
华硕 BU400 笔记本电脑说明书:[4]
阅读量:149
华硕 X301笔记本电脑说明书:[1]
阅读量:138
华硕S200E笔记本电脑说明书:[1]
阅读量:121
华硕S5213C笔记本电脑使用说明书:[1]
阅读量:52
笔记本电脑开不了机怎么处理
阅读量:163
猜你喜欢
浦发信用卡怎么样
qq邮箱怎么改密码
weekend怎么读
粉饼碎了怎么办
烁怎么组词
神经性皮炎怎么治疗
税务自查报告怎么写
毕业论文任务书怎么写
怎么把群主转给别人
月经不调怎么调理
猜你喜欢
成人睡觉流口水是怎么回事
太原理工大学怎么样
增长百分比怎么算
乌鸡汤怎么做
牡丹鹦鹉怎么养
百合花怎么画
小怎么读
怎么开通网银
怎么绑鱼钩
大写一怎么写