融合经验网
首页
美食营养
生活百科
知识问答
生活知识
返回
融合经验网
首页
美食营养
游戏数码
手工爱好
生活知识
生活百科
健康养生
运动户外
职场理财
情感交际
母婴教育
时尚美容
知识问答
搜索
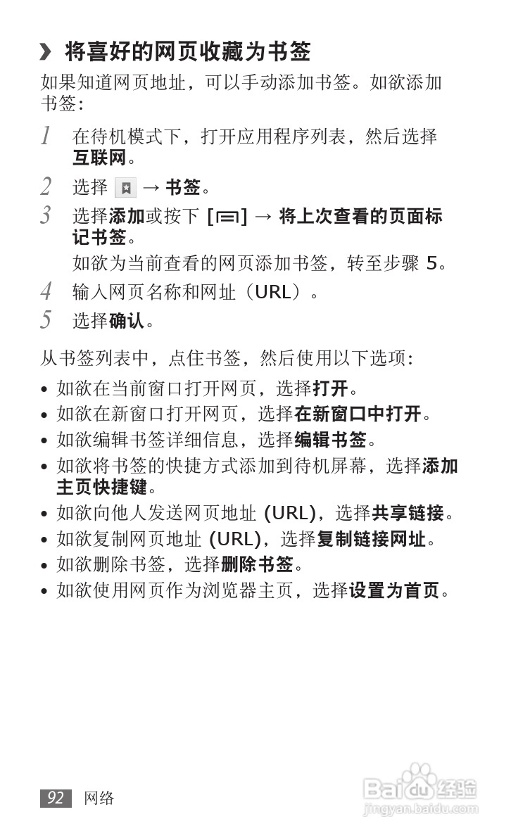
三星GT-I9100G手机使用说明书:[10]
2026-02-16 15:29:48
(共篇)
上一篇:
|
下一篇:
相关推荐
三星GT-I9100G手机使用说明书:[11]
阅读量:175
三星GT-I9100G手机使用说明书:[14]
阅读量:25
三星i9100g 怎么ROOT 一键ROOT教程
阅读量:165
三星I9100G(韩版)经验分享
阅读量:60
手机如何查看已连接wifi的密码
阅读量:50
猜你喜欢
whether是什么意思
十八岁生日祝福语
什么是货币型基金
来势汹汹的意思
茶禅一味什么意思
cps是什么意思
淘宝现在卖什么最火
感恩节的祝福语
夜书所见的书是什么意思
glasses是什么意思
猜你喜欢
obv是什么意思
魔兽争霸4什么时候出
舍本逐末是什么意思
拟定的意思
冷暖自知是什么意思
台式机电源什么牌子好
核桃什么时间吃最好
日皮是什么意思
什么牌子的电烤箱好
hdmi线什么牌子好