融合经验网
首页
美食营养
生活百科
知识问答
生活知识
返回
融合经验网
首页
美食营养
游戏数码
手工爱好
生活知识
生活百科
健康养生
运动户外
职场理财
情感交际
母婴教育
时尚美容
知识问答
更多知识
搜索
东芝Satellite C600D笔记本电脑使用说明书:[13]
2026-02-18 02:46:05
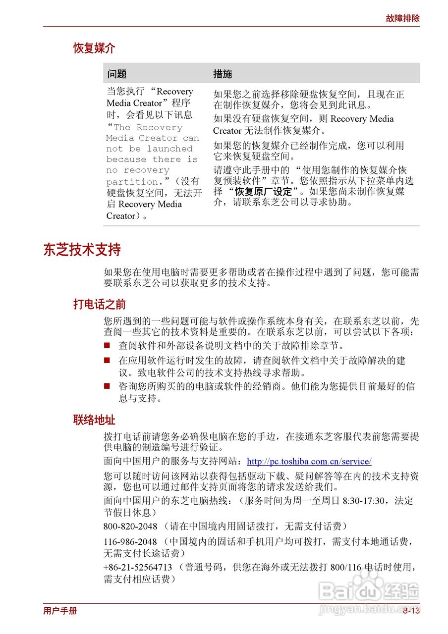
本篇为《东芝Satellite C600D笔记本电脑使用说明书》,主要介绍该产品的使用方法以及常见故障解决方案。
(共篇)
上一篇:
|
下一篇:
相关推荐
东芝Satellite C600D笔记本电脑使用说明书:[14]
阅读量:195
东芝Satellite C600D笔记本电脑使用说明书:[10]
阅读量:106
东芝Satellite A660笔记本电脑使用说明书:[13]
阅读量:96
笔记本电脑摄像头如何打开
阅读量:117
笔记本电脑如何连接wifi
阅读量:68
猜你喜欢
快速增肥最有效的方法
去黑头最有效的方法
怎么样算阳痿
防溺水手抄报大全图片
电脑怎么看电视直播
脚底长水泡怎么办
祛痘印的方法
鸡翅根的做法大全家常
巴西木的养殖方法和注意事项
jeep自由光怎么样
猜你喜欢
茄子煲的家常做法
肺部感染的治疗方法
过氧化值的测定方法
脑筋急转弯大全
阳痿治疗方法
学习的方法
快速缓解胃疼的方法
朴槿惠怎么读
尿蛋白治疗方法
白醋祛斑的正确方法