融合经验网
首页
美食营养
生活百科
知识问答
生活知识
返回
融合经验网
首页
美食营养
游戏数码
手工爱好
生活知识
生活百科
健康养生
运动户外
职场理财
情感交际
母婴教育
时尚美容
知识问答
更多知识
搜索
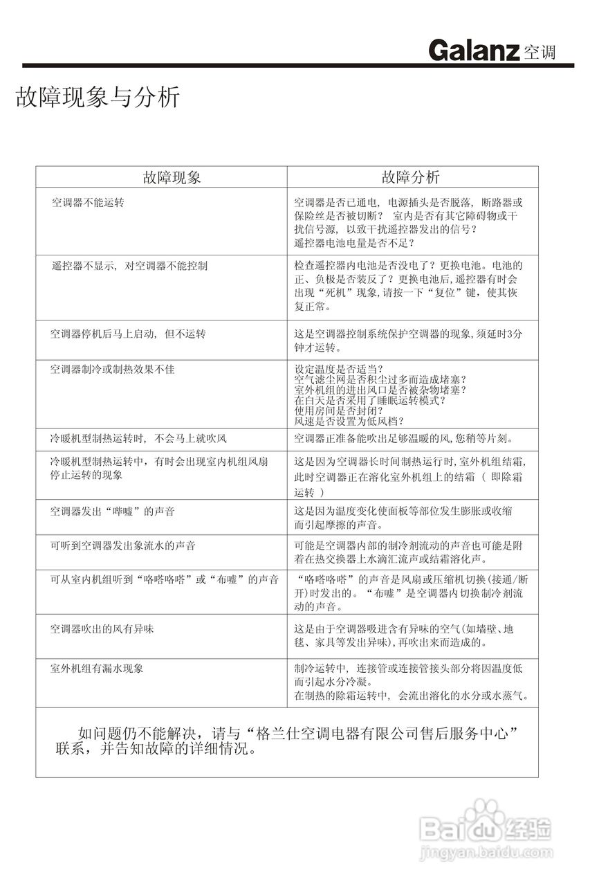
Galanz格兰仕KF-33GW/HA1分体挂壁式房间空调器使用安
2026-04-23 07:42:07
相关推荐
Galanz格兰仕KF-33GW/BPA1分体挂壁式房间空调器使用安
阅读量:53
Galanz格兰仕KF-25GW/HA1分体挂壁式房间空调器使用安
阅读量:194
Galanz格兰仕KF-32GW/HG1分体挂壁式房间空调器使用安
阅读量:70
Galanz格兰仕KF-25GW/BPA1分体挂壁式房间空调器使用安
阅读量:93
格兰仕光波组合怎么用
阅读量:23
猜你喜欢
梅花的特点
济宁旅游
成都到九寨沟旅游攻略
打印机没反应怎么回事
云南西双版纳旅游
免责声明怎么写
田横岛旅游度假区
赤峰旅游
增值税发票丢失怎么办
旅游英语口语
猜你喜欢
儿童湿疹怎么治疗
甘南旅游必去景点
一楼潮湿怎么办
感冒可以吃鸡蛋吗
有多少爱可以重来歌词
广州市旅游
旅游英语口语
怎么清空浏览器缓存
邮船旅游
旅游概念股