融合经验网
首页
美食营养
生活百科
知识问答
生活知识
返回
融合经验网
首页
美食营养
游戏数码
手工爱好
生活知识
生活百科
健康养生
运动户外
职场理财
情感交际
母婴教育
时尚美容
知识问答
更多知识
搜索
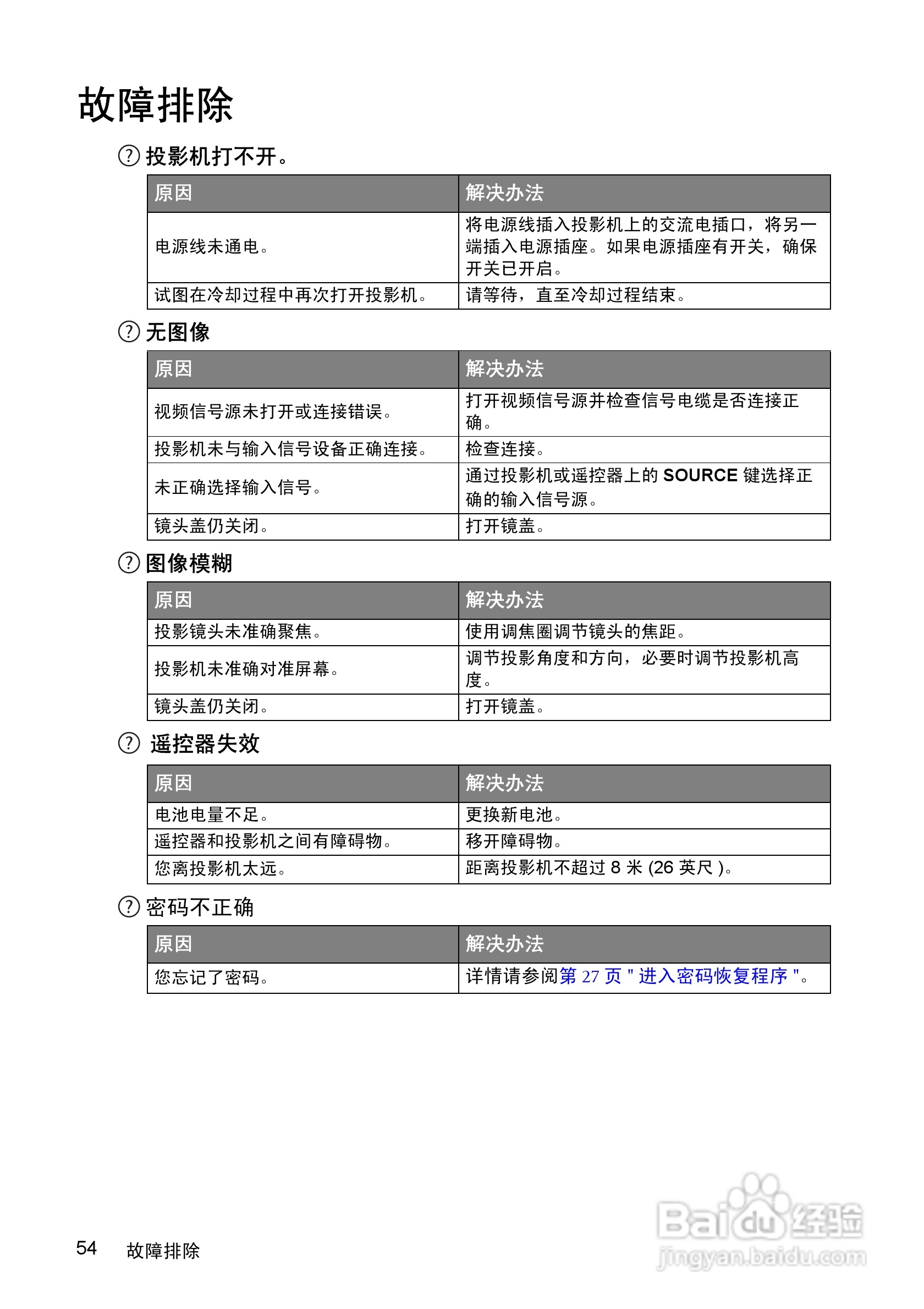
明基MP512投影仪使用说明书:[6]
2026-02-15 18:45:55
本篇为《明基MP512投影仪使用说明书》,主要介绍该产品的使用方法以及常见故障解决方案。
(共篇)
上一篇:
相关推荐
明基MP522投影仪使用说明书:[4]
阅读量:161
爱普生EMP-83H投影仪使用说明书:[4]
阅读量:184
明基MP513投影仪使用说明书:[2]
阅读量:170
爱普生EB-450Wi投影仪使用说明书:[5]
阅读量:133
佳能SX80投影仪使用说明书:[3]
阅读量:88
猜你喜欢
皱蹙的意思
郁李仁的功效与作用
cosplay是指什么
苹果越狱什么意思
白醋的作用
relieved什么意思
level是什么意思
谆谆教诲的意思
笃定是什么意思
gp是什么意思
猜你喜欢
嘉年华是什么意思
天麻素的功效与作用
tiffany什么意思
字母圈是什么意思
restore什么意思
黄芪精的功效与作用
什么叫k线
酸奶什么时候喝最减肥
1212是什么意思
dw是什么意思