融合经验网
首页
美食营养
游戏数码
知识问答
生活知识
返回
融合经验网
首页
美食营养
游戏数码
手工爱好
生活知识
健康养生
运动户外
职场理财
情感交际
母婴教育
时尚美容
知识问答
搜索
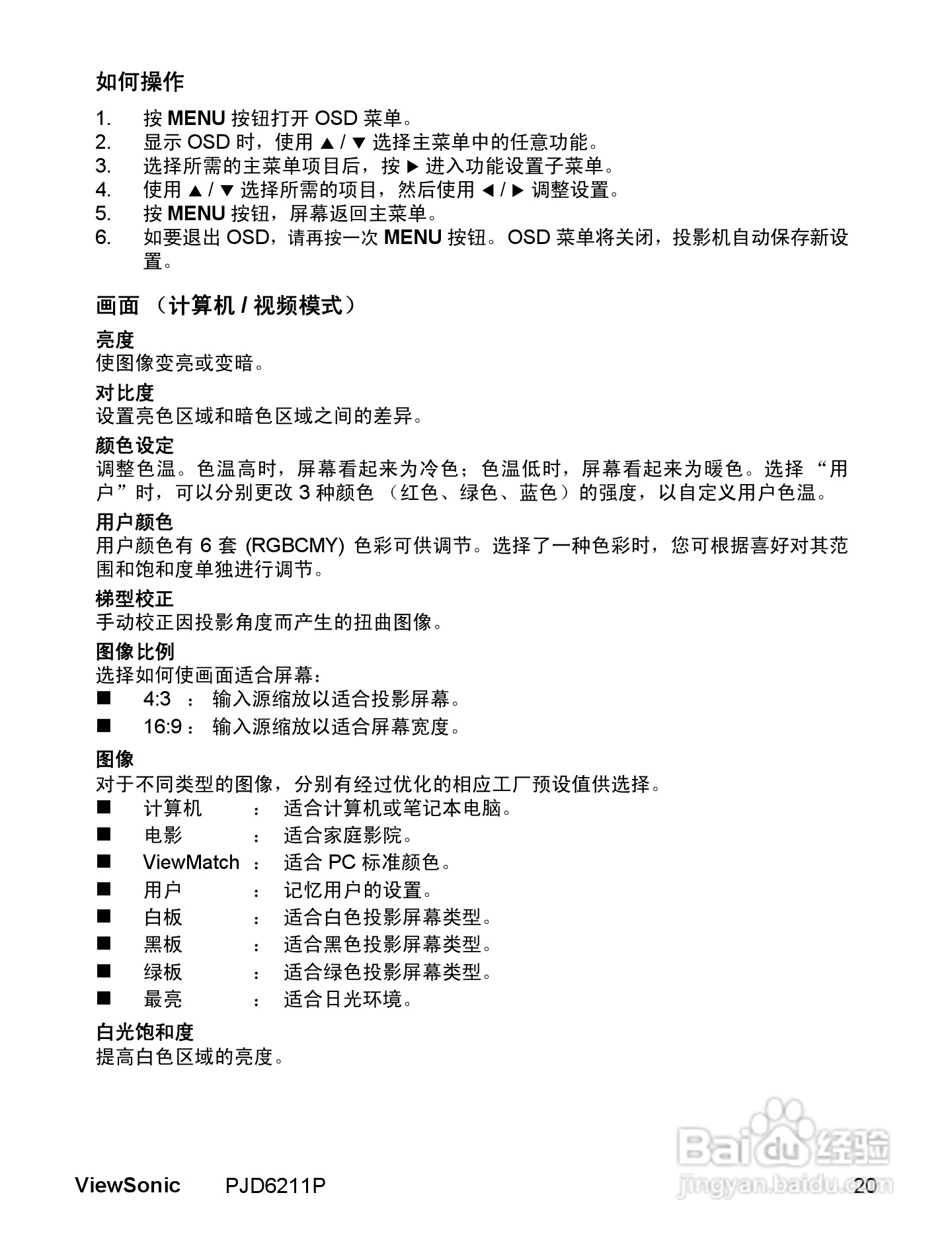
优派PJD6211P投影机使用说明书:[3]
2026-02-15 15:32:20
本篇为《优派PJD6211P投影机使用说明书》,主要介绍该产品的使用方法以及常见故障解决方案。
(共篇)
上一篇:
|
下一篇:
相关推荐
优派PJD6211投影机使用说明书:[3]
阅读量:132
优派PJD6211P投影机使用说明书:[2]
阅读量:120
优派PJD7400投影机使用说明书:[3]
阅读量:46
优派PJD7382投影机使用说明书:[3]
阅读量:151
使用说明书wf2651使用指南
阅读量:174
猜你喜欢
seat是什么意思
iphone12什么时候出
心如止水是什么意思
疫情是什么意思
同声相应同气相求的意思
oto是什么意思
人无完人的意思
约转存期是什么意思
一览众山小的意思
秋葵不适宜什么人吃
猜你喜欢
扫荡的意思
什么叫达人
左右逢源的意思
好奇的意思
burn是什么意思
身份证后面的x是什么意思
苹果xs什么时候上市
msa是什么意思
什么牌子的眉笔好用
血压仪什么牌子的好