融合经验网
首页
美食营养
生活百科
知识问答
生活知识
返回
融合经验网
首页
美食营养
游戏数码
手工爱好
生活知识
生活百科
健康养生
运动户外
职场理财
情感交际
母婴教育
时尚美容
知识问答
更多知识
搜索
明基MP525投影仪使用说明书:[2]
2026-02-16 13:19:38
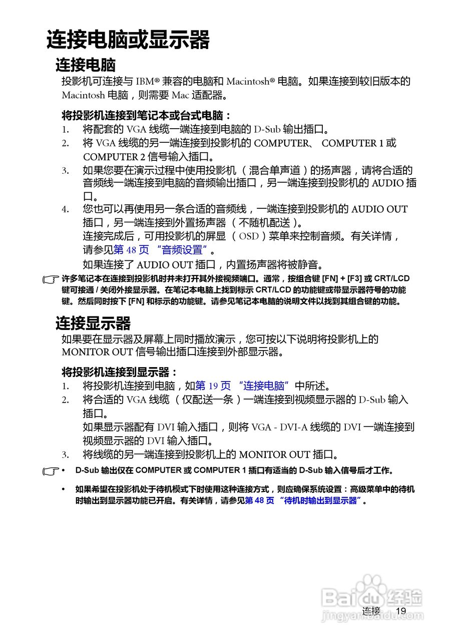
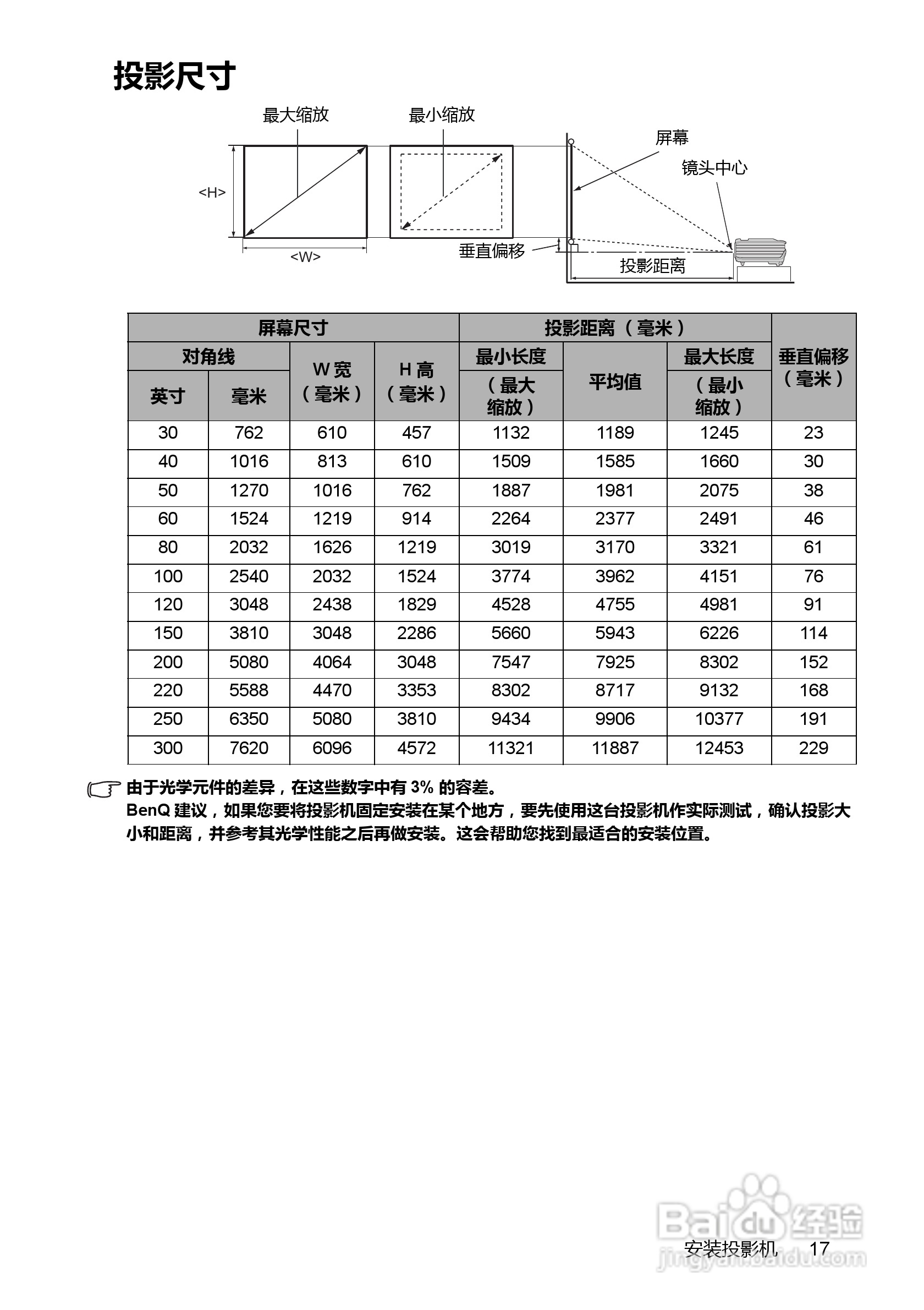
本篇为《明基MP525投影仪使用说明书》,主要介绍该产品的使用方法以及常见故障解决方案。
(共篇)
上一篇:
|
下一篇:
相关推荐
明基MP525投影仪使用说明书:[5]
阅读量:62
明基MP525投影仪使用说明书:[4]
阅读量:129
SANXIN MP525型pH/溶解氧测量仪使用说明书:[2]
阅读量:174
SANXIN MP525型pH/溶解氧测量仪使用说明书:[1]
阅读量:140
投影仪怎么连接电脑
阅读量:48
猜你喜欢
mc末地传送门怎么做
儿童发烧怎么办
手机型号怎么看
怎么处对象
怎么去双下巴
三星怎么截屏
资生堂洗面奶怎么样
穿越火线怎么开挂
volte怎么关闭
西安怎么样
猜你喜欢
演讲稿格式怎么写
怎么样才能生孩子
cad批量打印怎么用
超速10%不到20%怎么处罚
天津理工大学怎么样
焦糖玛奇朵怎么做
广东石油化工学院怎么样
两个路由器怎么桥接
铁棍山药怎么吃
淘宝分类怎么设置