融合经验网
首页
美食营养
游戏数码
知识问答
生活知识
返回
融合经验网
首页
美食营养
游戏数码
手工爱好
生活知识
健康养生
运动户外
职场理财
情感交际
母婴教育
时尚美容
知识问答
搜索
联想 Lenovo IdeaPad S300笔记本电脑说明书:[4]
2026-02-15 18:21:04
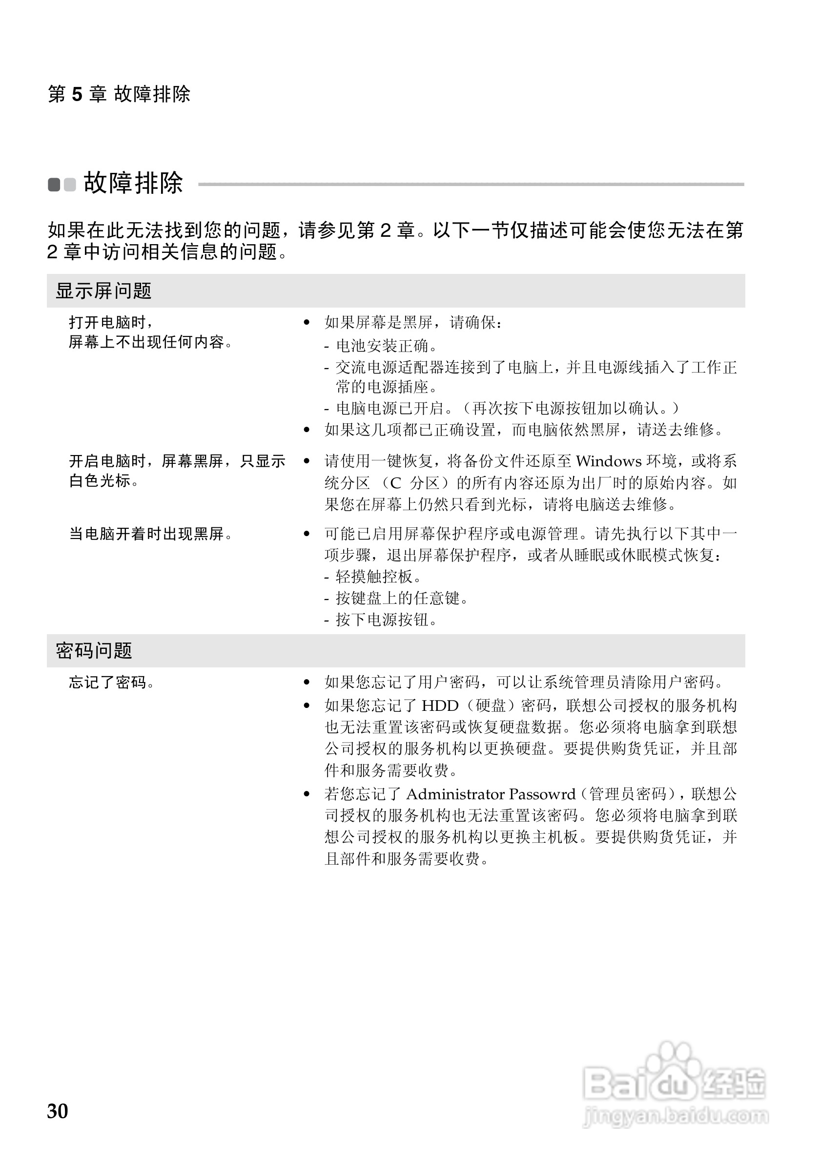
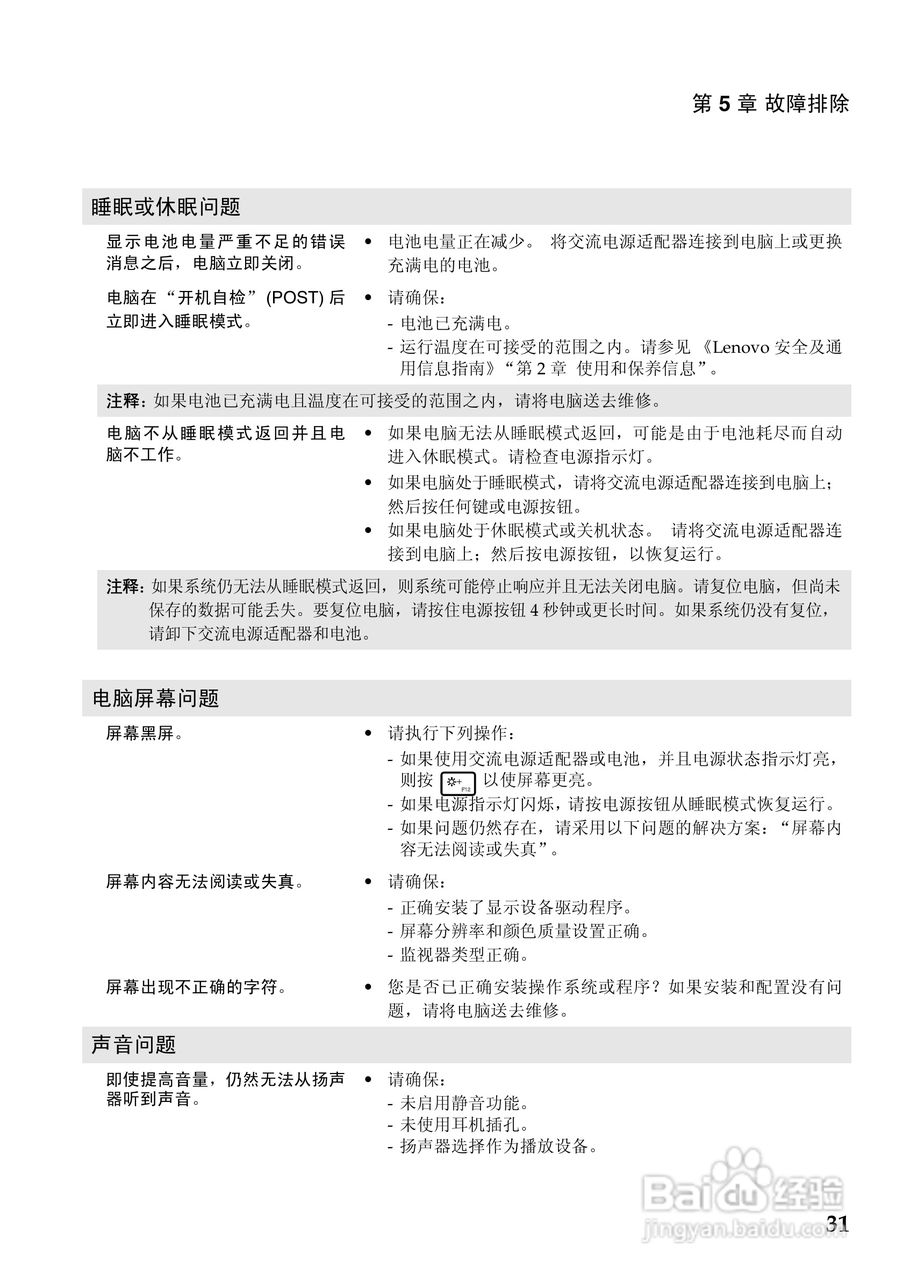
本篇为《联想 Lenovo IdeaPad S300笔记本电脑说明书》,主要介绍该产品的使用方法以及常见故障解决方案。
(共篇)
上一篇:
|
下一篇:
相关推荐
联想 Lenovo IdeaPad S400笔记本电脑说明书:[3]
阅读量:119
联想 Lenovo IdeaPad S405笔记本电脑说明书:[3]
阅读量:166
联想 Lenovo IdeaPad S400笔记本电脑说明书:[5]
阅读量:133
联想 Lenovo IdeaPad S405笔记本电脑说明书:[1]
阅读量:30
ideapad s405如何连接无线网络
阅读量:94
猜你喜欢
知识竞赛活动总结
缩泉丸的功效与作用
人民币收藏知识
天麻素片的功效与作用
人血白蛋白的作用
两会什么时候召开
九上历史知识点
什么样的人适合做销售
床底下放什么旺财
炒麦芽的功效与作用
猜你喜欢
络石藤的功效与作用
达泊西汀的功效与作用及多少钱一盒
消防知识安全常识
电视什么品牌好
运动会作文结尾
红枣泡水的功效与作用
天麻的功效与作用吃法
卫浴什么牌子好
四个火字读什么
知识付费