融合经验网
首页
美食营养
生活百科
知识问答
生活知识
返回
融合经验网
首页
美食营养
游戏数码
手工爱好
生活知识
生活百科
健康养生
运动户外
职场理财
情感交际
母婴教育
时尚美容
知识问答
更多知识
搜索
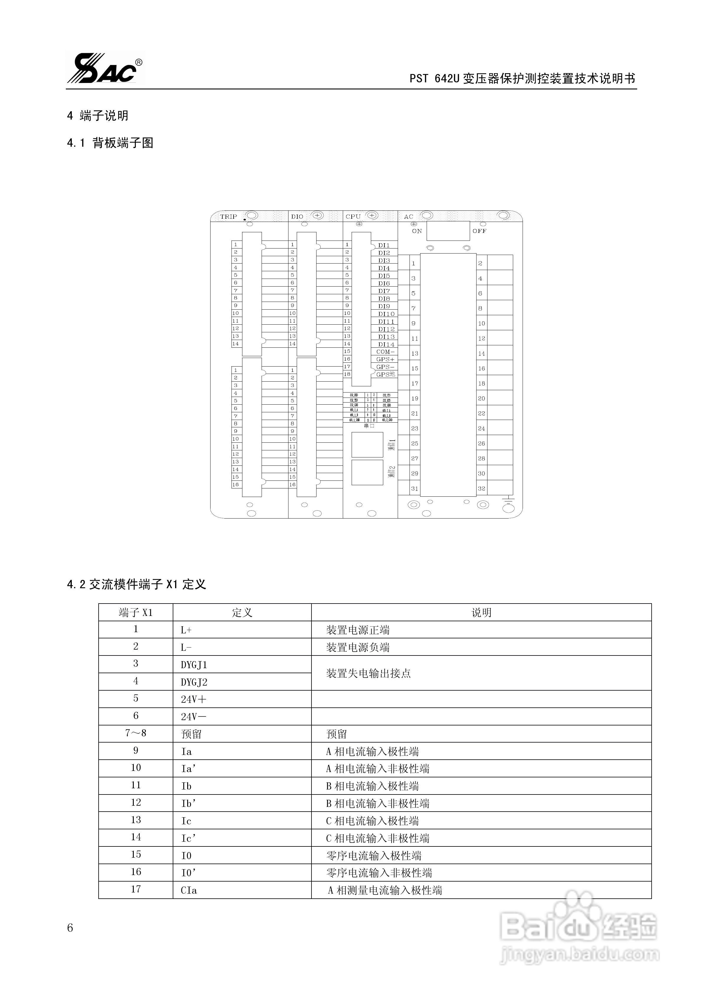
PST642U变压器保护测控装置技术说明书:[1]
2026-02-16 04:21:17
本篇为《PST642U变压器保护测控装置技术说明书》,主要介绍该产品的使用方法以及常见故障解决方案。
(共篇)
下一篇:
相关推荐
一栋楼要安装安防要怎么做
阅读量:124
涡街流量计维修实例(一)
阅读量:46
客厅地砖挑选技巧
阅读量:178
怎么才能安装好强化复合地板?
阅读量:174
自己装修水管如何布置?
阅读量:50
猜你喜欢
活螃蟹怎么保存
怎么注册淘宝账号
菠菜怎么做好吃
350字日记大全
怎么充q币
炒面的家常做法
香港城市大学怎么样
我的世界怎么开服
燕子掌的养殖方法
去黄褐斑的最佳方法
猜你喜欢
核桃仁怎么吃
亚丹衣柜怎么样
蒸茄子的家常做法
怎么挽回老公
鼻烟壶怎么用
宝宝吐奶是怎么回事
幸福的方法读后感
股票k线图怎么看
豆腐怎么做好吃
电脑机器码怎么查