融合经验网
首页
美食营养
生活百科
知识问答
生活知识
返回
融合经验网
首页
美食营养
游戏数码
手工爱好
生活知识
生活百科
健康养生
运动户外
职场理财
情感交际
母婴教育
时尚美容
知识问答
更多知识
搜索
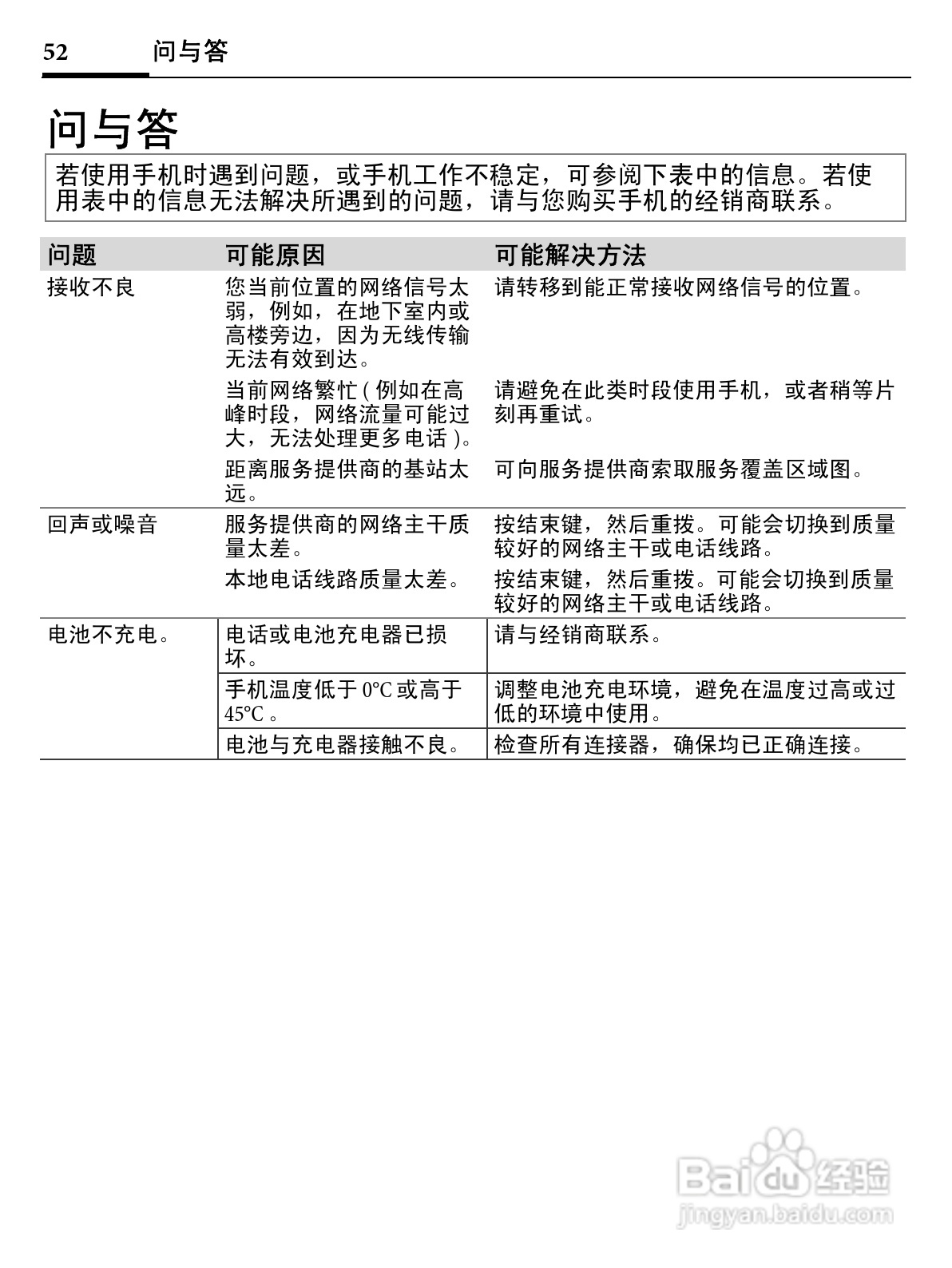
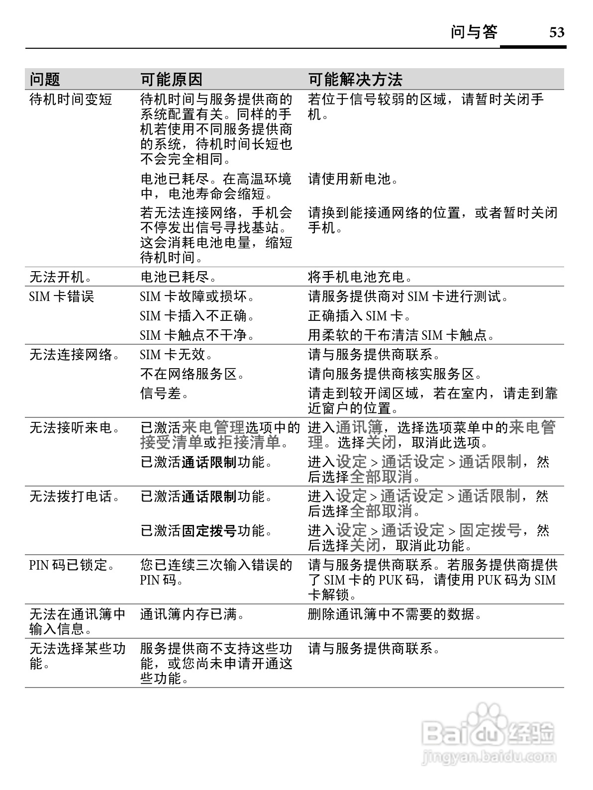
明基EF71手机使用说明书:[6]
2026-02-18 12:20:59
(共篇)
上一篇:
相关推荐
明基EF71手机使用说明书:[1]
阅读量:191
明基CL71手机使用说明书:[6]
阅读量:172
明基EF61手机使用说明书:[10]
阅读量:126
明基CL71手机使用说明书:[1]
阅读量:147
使用说明书wf2651使用指南
阅读量:63
猜你喜欢
出道就是巅峰怎么办
怀孕周期怎么计算
我的世界玻璃板怎么做
怎么升级电脑系统
脑供血不足怎么调理
红掌花怎么养
新百伦怎么辨别真假
怎么考会计证
腰花怎么做好吃
腿短怎么使腿变长
猜你喜欢
怎么钓黑鱼
空调遥控器丢了怎么办
焖面怎么做好吃
怎么可以瘦脸
笔记本怎么换显卡
相对误差怎么算
我爱你用数字怎么表示
痔疮怎么治疗最好
电子报刊怎么做
新生儿便秘怎么办