融合经验网
首页
美食营养
游戏数码
知识问答
生活知识
返回
融合经验网
首页
美食营养
游戏数码
手工爱好
生活知识
健康养生
运动户外
职场理财
情感交际
母婴教育
时尚美容
知识问答
搜索
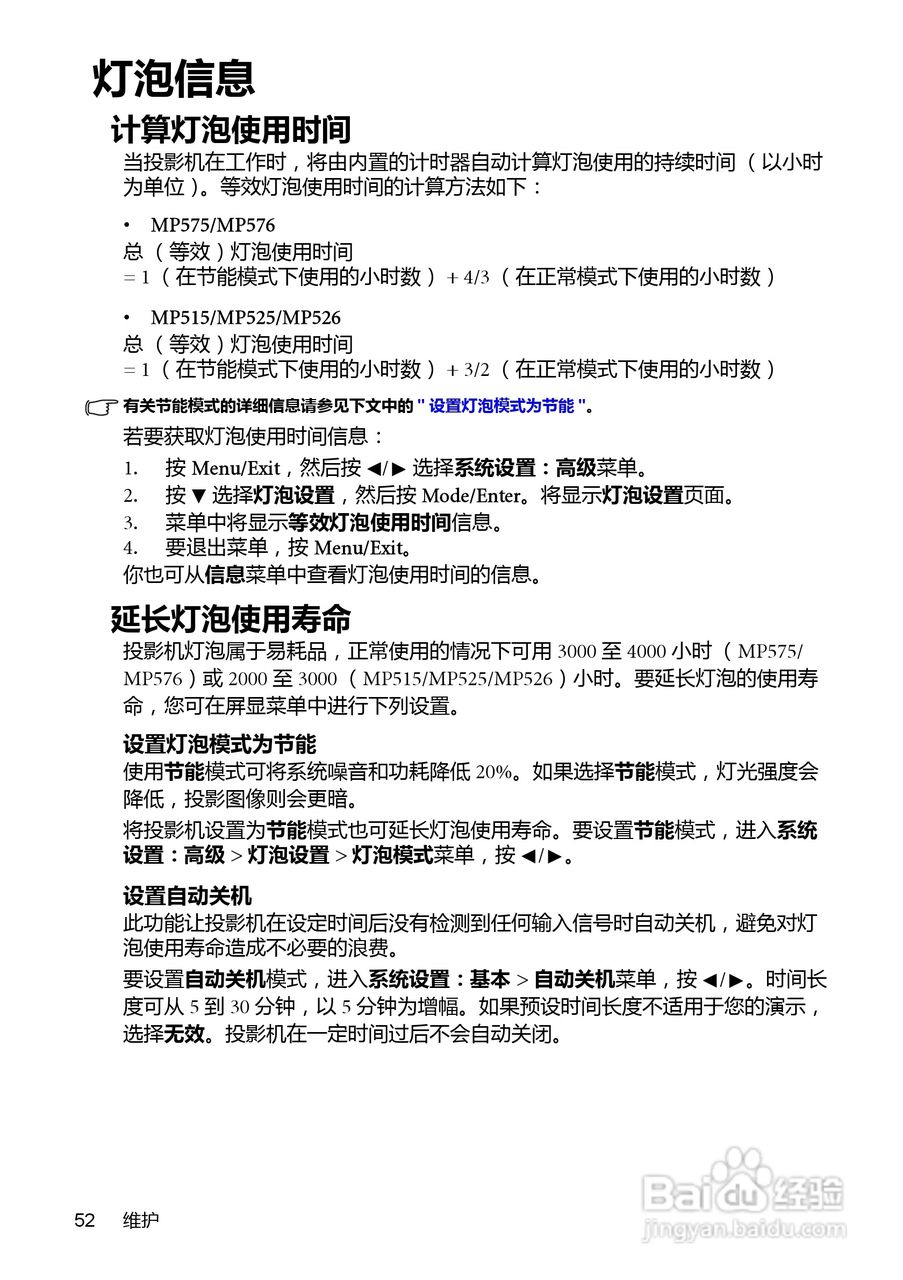
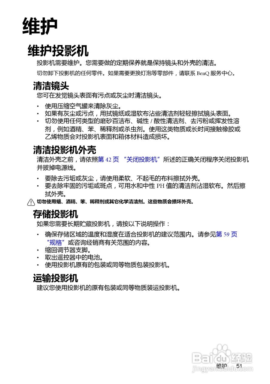
明基MP576投影仪使用说明书:[6]
2026-02-15 19:46:39
本篇为《明基MP576投影仪使用说明书》,主要介绍该产品的使用方法以及常见故障解决方案。
(共篇)
上一篇:
|
下一篇:
相关推荐
明基MP576投影仪使用说明书:[7]
阅读量:84
明基MP576投影仪使用说明书:[2]
阅读量:145
明基MP522投影仪使用说明书:[6]
阅读量:193
明基MP511+投影仪使用说明书:[6]
阅读量:109
投影仪怎么连接手机
阅读量:125
猜你喜欢
6月9日是什么星座
男生学什么技术好
短期借款属于什么科目
剃须刀什么牌子好
ink是什么意思
拉毛是什么意思
纳差是什么意思啊
牛肉与什么食物相克
什么是客观题
血压低是什么原因导致的
猜你喜欢
8月15日是什么节日
脂肪瘤是什么
a21是什么牌子
提示语是什么
38岁属什么
情以何堪是什么意思
骚组词是什么
类风湿因子是什么
什么是溶血症
什么是象形字