融合经验网
首页
美食营养
生活百科
知识问答
生活知识
返回
融合经验网
首页
美食营养
游戏数码
手工爱好
生活知识
生活百科
健康养生
运动户外
职场理财
情感交际
母婴教育
时尚美容
知识问答
更多知识
搜索
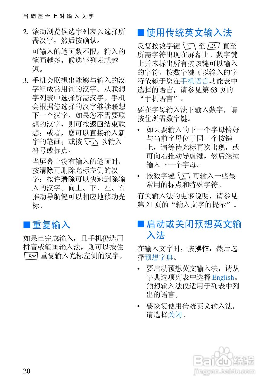
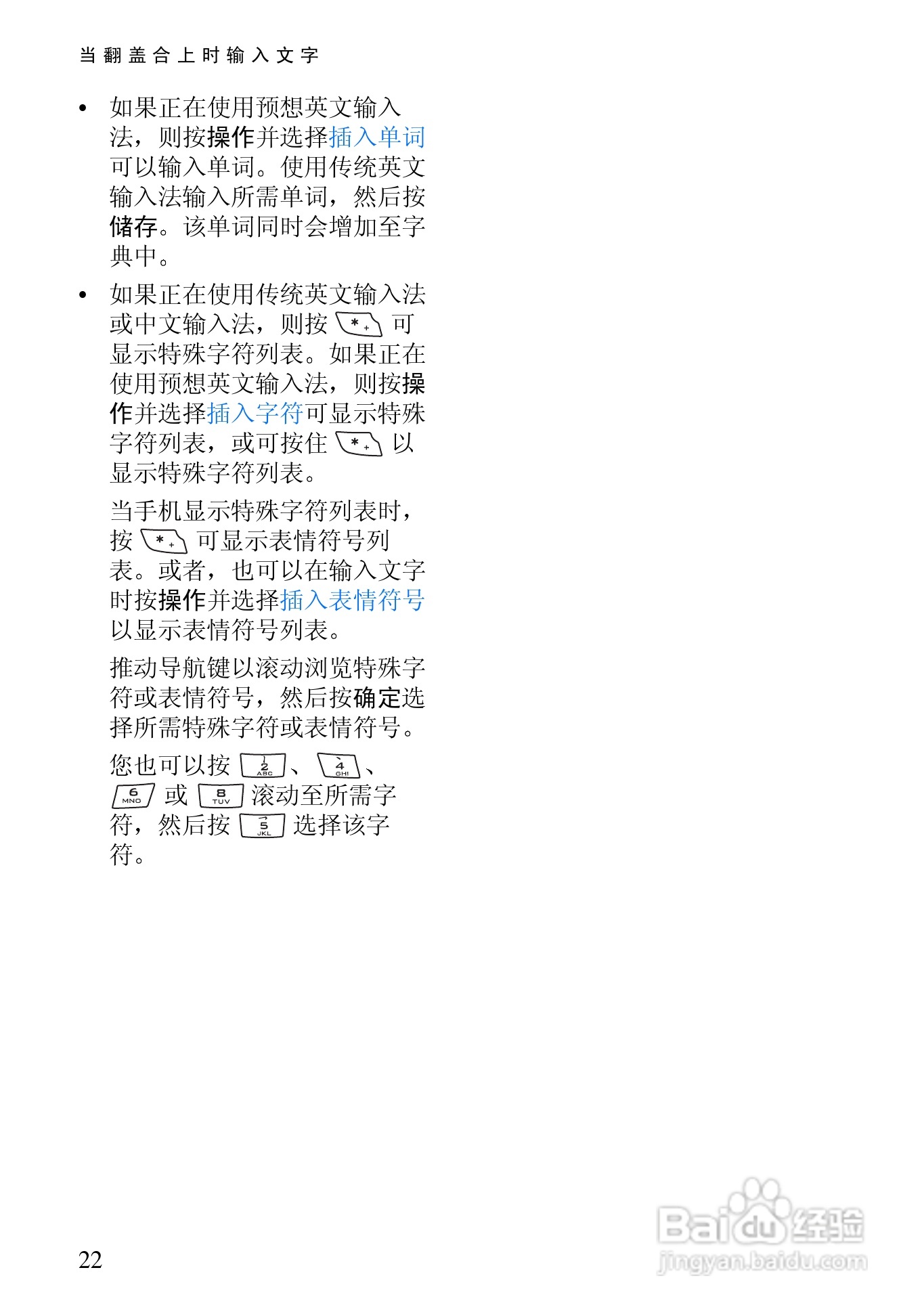
诺基亚6820手机使用说明书:[4]
2026-02-14 18:30:39
(共篇)
上一篇:
|
下一篇:
相关推荐
诺基亚6820手机使用说明书:[5]
阅读量:98
诺基亚6820手机使用说明书:[9]
阅读量:118
诺基亚6如何恢复出厂设置
阅读量:88
诺基亚恢复出厂设置密码
阅读量:192
诺基亚新105怎么装手机卡
阅读量:81
猜你喜欢
无线路由器如何设置
姿势英语怎么说
un拼音怎么读音声音
笔记本键盘坏了怎么办
tplink路由器设置网址
年轻人脱发怎么办
头发掉得厉害怎么办
有色斑怎么办
冬天如何钓鲫鱼
如何查询电脑ip地址
猜你喜欢
车辆过户费怎么算
小米路由器3怎么样
离婚财产如何分割
华硕路由器
微信怎么发朋友圈
奈何boss又如何电视剧
路由器排名
怎么能让头发长的快
人死后灵魂会去哪里
什么是路由器