融合经验网
首页
美食营养
生活百科
知识问答
生活知识
返回
融合经验网
首页
美食营养
游戏数码
手工爱好
生活知识
生活百科
健康养生
运动户外
职场理财
情感交际
母婴教育
时尚美容
知识问答
更多知识
搜索
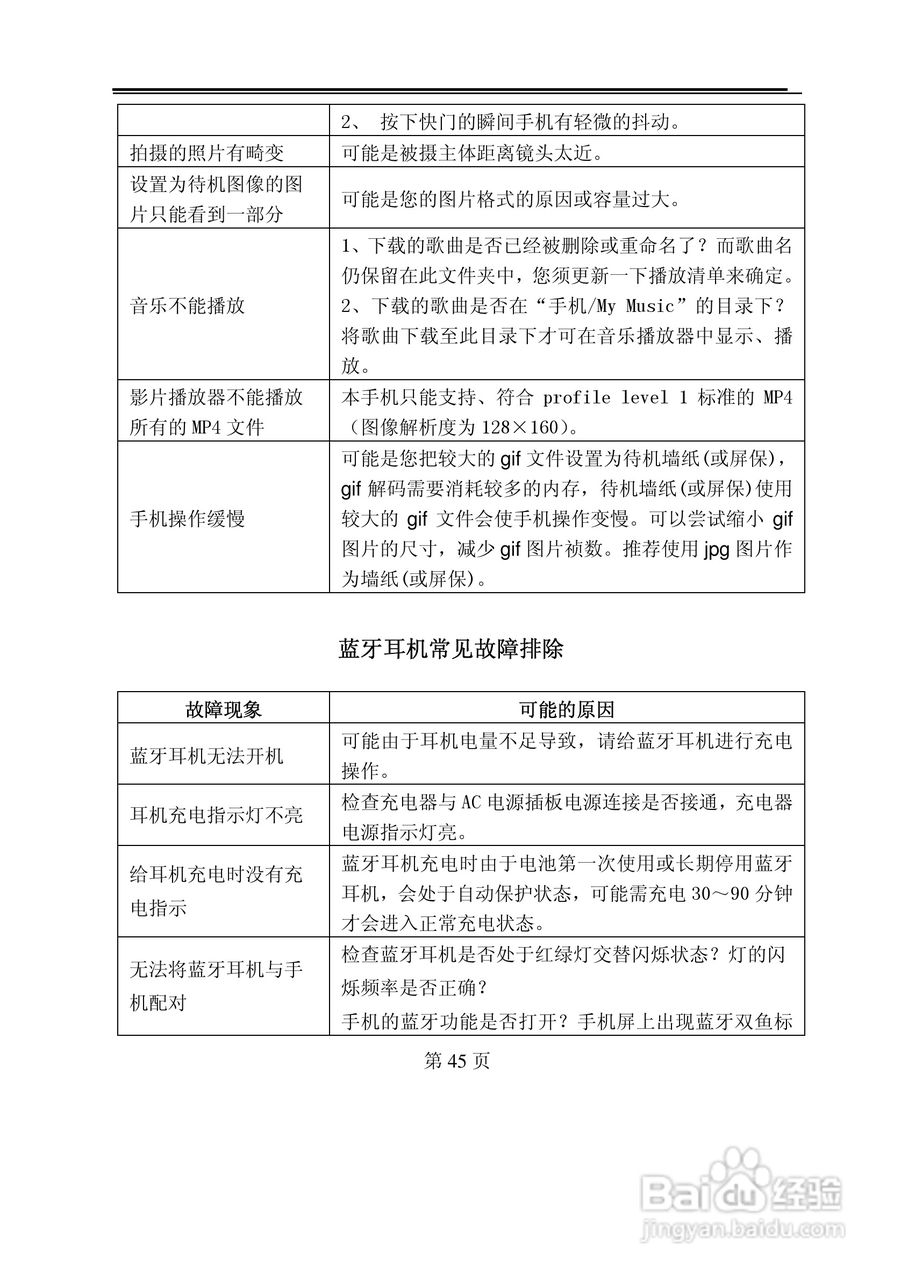
TCL M380手机使用说明书:[5]
2026-02-15 17:15:12
(共篇)
上一篇:
相关推荐
TCL M380手机使用说明书:[5]
阅读量:46
TCL M380手机使用说明书:[3]
阅读量:143
纽曼M380型MP3播放器使用说明书:[3]
阅读量:115
纽曼M380型MP3播放器使用说明书:[2]
阅读量:86
纽曼M380型MP3播放器使用说明书:[1]
阅读量:22
猜你喜欢
淘宝怎么推广
心理学研究方法
鸡皮肤怎么办
怎么做淘宝网店
支气管炎的食疗方法
经常腹泻怎么办
评语大全
数学反思怎么写
黄大仙精选免费资料大全
婴儿上火怎么办
猜你喜欢
冠心病最佳治疗方法
鸡腿炖土豆的家常做法
粥的做法大全
奔驰c200怎么样
道尔顿净水器怎么样
怎么更换苹果id账号
描写方法
固定资产的折旧方法
minute怎么读音
手被辣椒辣到了怎么办