融合经验网
首页
美食营养
生活百科
知识问答
生活知识
返回
融合经验网
首页
美食营养
游戏数码
手工爱好
生活知识
生活百科
健康养生
运动户外
职场理财
情感交际
母婴教育
时尚美容
知识问答
更多知识
搜索
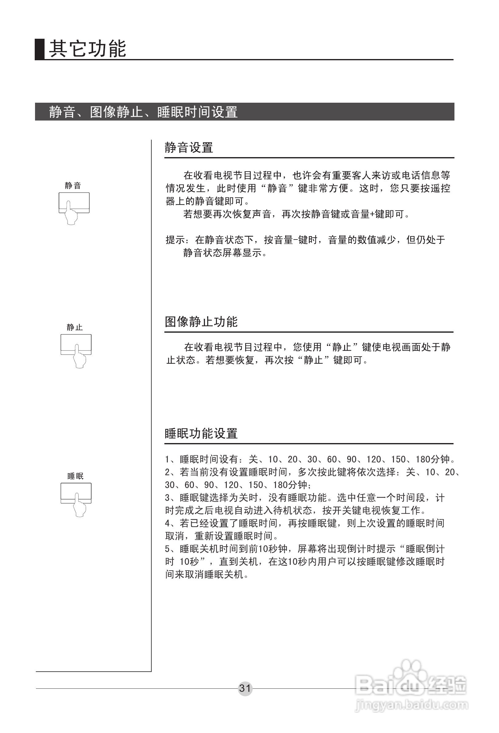
海尔P42A11-AK液晶彩电使用说明书:[4]
2026-02-15 19:50:44
(共篇)
上一篇:
|
下一篇:
相关推荐
海尔电视怎么投屏
阅读量:104
海尔L40A11-AK液晶彩电使用说明书:[2]
阅读量:113
海尔L40A11-AK液晶彩电使用说明书:[3]
阅读量:181
海尔L40A11-AK液晶彩电使用说明书:[4]
阅读量:37
海尔L40A11-AK液晶彩电使用说明书:[5]
阅读量:106
猜你喜欢
翻译方法有哪些
跟腱炎最佳治疗方法
孩子成绩不好怎么办
沃尔沃xc90怎么样
法令纹怎么去
手机怎么下载电视剧
计算机水平怎么填
广西民族大学怎么样
黄冈师范学院怎么样
吉利博瑞怎么样
猜你喜欢
羊排的做法大全家常
角膜炎治疗方法
青岛理工大学怎么样
烂脚丫最佳治疗方法
多肉叶片扦插方法
治打嗝的最快方法
识字方法
灭蟑螂的方法
豆腐汤的家常做法
怎么设置默认输入法