融合经验网
首页
美食营养
生活百科
知识问答
生活知识
返回
融合经验网
首页
美食营养
游戏数码
手工爱好
生活知识
生活百科
健康养生
运动户外
职场理财
情感交际
母婴教育
时尚美容
知识问答
更多知识
搜索
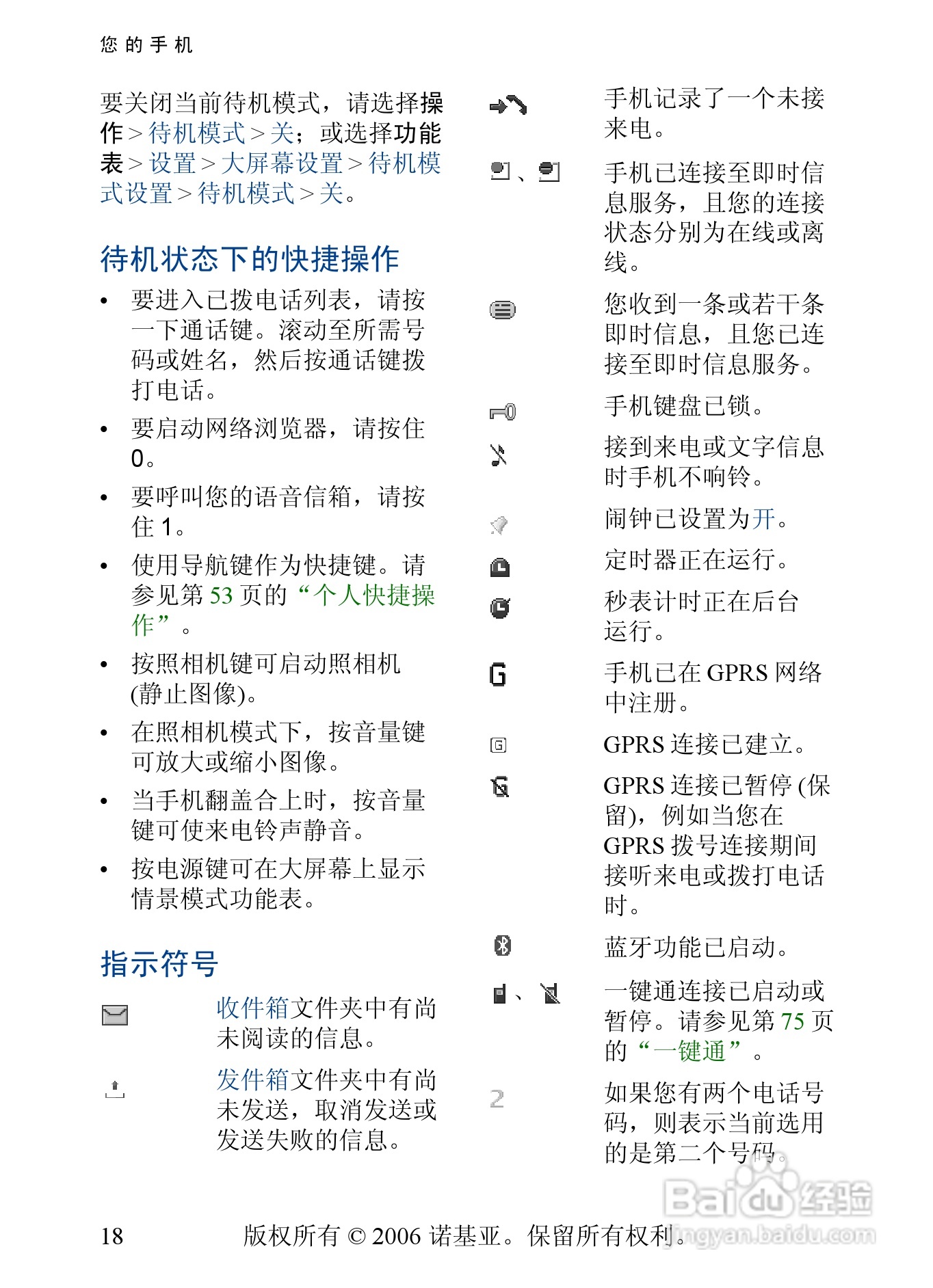
诺基亚6131手机使用说明书:[2]
2026-02-15 21:08:42
(共篇)
上一篇:
|
下一篇:
相关推荐
诺基亚6131手机使用说明书:[3]
阅读量:155
诺基亚6131手机使用说明书:[7]
阅读量:168
诺基亚6如何恢复出厂设置
阅读量:88
诺基亚新105怎么装手机卡
阅读量:48
诺基亚怎么下载微信
阅读量:23
猜你喜欢
办健康证需要检查什么
为荷是什么意思
脸上长斑是什么原因
公历是什么意思
1月24日是什么星座
社保是什么意思
什么避孕药最好
水牌是什么
htm是什么格式
从句是什么
猜你喜欢
什么人需要吃谷维素片
quit是什么意思
station是什么意思
沙眼是什么
鸵鸟政策是什么意思
hc是什么意思
race是什么意思
problem什么意思
你莫走我不走是什么歌
债券是什么