融合经验网
首页
美食营养
生活百科
知识问答
生活知识
返回
融合经验网
首页
美食营养
游戏数码
手工爱好
生活知识
生活百科
健康养生
运动户外
职场理财
情感交际
母婴教育
时尚美容
知识问答
更多知识
搜索
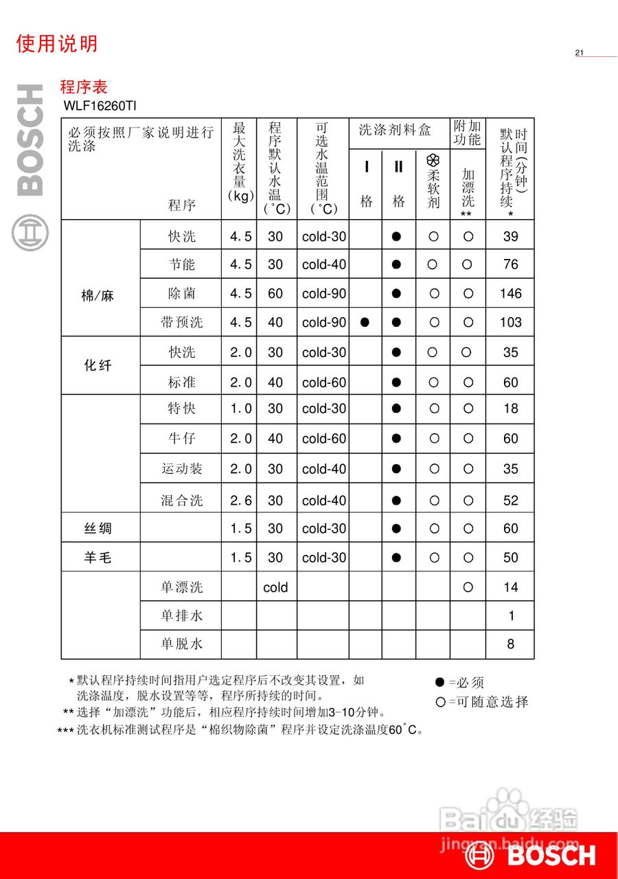
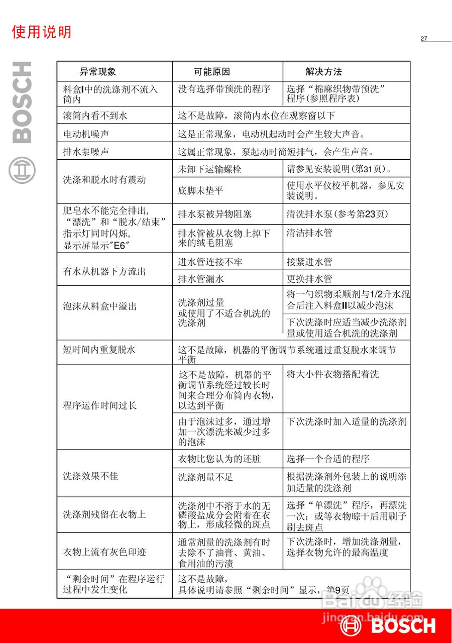
博世XQG52-16260全自动滚筒式洗衣机使用及安装说明书:[3]
2026-02-16 10:00:31
(共篇)
上一篇:
|
下一篇:
相关推荐
博世XQG52-16260全自动滚筒式洗衣机使用及安装说明书:[2]
阅读量:79
博世XQG52-16260全自动滚筒式洗衣机使用及安装说明书:[4]
阅读量:116
博世XQG52-20268全自动滚筒式洗衣机使用及安装说明书:[3]
阅读量:73
博世欧洲之星壁挂炉调试及使用方法
阅读量:92
博世滚筒洗衣机门打不开最详细的操作步骤
阅读量:188
猜你喜欢
返老还童是什么意思
再接再厉是什么意思
滔滔不绝是什么意思
四大是什么
神经兮兮什么意思
三原色是什么
猎奇是什么意思
一什么石桥
杯水车薪是什么意思
男人喜欢什么
猜你喜欢
中考考什么
泛滥是什么意思
吸脂手术有什么危害
turbo是什么意思
一件代发是什么意思
脚冷是什么原因
ftp是什么
single是什么意思
排长是什么军衔
没有关系我们只是朋友是什么歌