融合经验网
首页
美食营养
游戏数码
手工爱好
生活家居
返回
融合经验网
首页
美食营养
游戏数码
手工爱好
生活家居
健康养生
运动户外
职场理财
情感交际
母婴教育
时尚美容
搜索
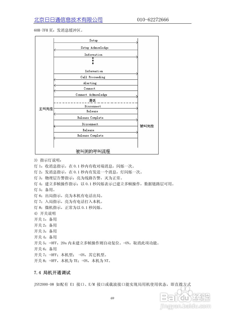
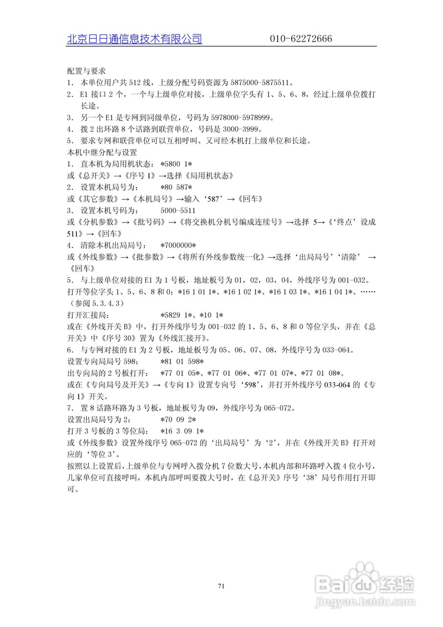
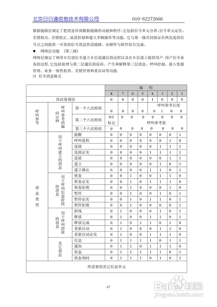
JSY2000-08(III)程控交换机说明书:[8]
2024-10-12 05:21:47
本篇为《JSY2000-08(III)程控交换机说明书》,主要介绍该产品的使用方法以及常见故於硖胩妆障解决方案。
相关推荐
win pe安装系统教程
怎么检查电脑硬盘坏道/MHDD扫描硬盘坏道
怎样使用GHOST打包制作gho镜像文件
软碟通如何制作U盘启动盘
win7pe工具箱安装win7系统教程
猜你喜欢
什么是微信
白砗磲的功效与作用
四舍五入是什么意思
初出茅庐什么意思
香港有什么好吃的
hbsab阳性是什么意思
什么是色斑
淡妆浓抹总相宜的意思
什么狗狗最好养
breakdown什么意思
猜你喜欢
肆无忌惮是什么意思
女孩喜欢什么
qc是什么意思
什么是双拼别墅
睡衣什么牌子好
格力电器什么时候分红
中流砥柱的意思
一马当先的意思
丹参片的作用
做宣传单用什么软件