融合经验网
首页
美食营养
生活百科
知识问答
生活知识
返回
融合经验网
首页
美食营养
游戏数码
手工爱好
生活知识
生活百科
健康养生
运动户外
职场理财
情感交际
母婴教育
时尚美容
知识问答
更多知识
搜索
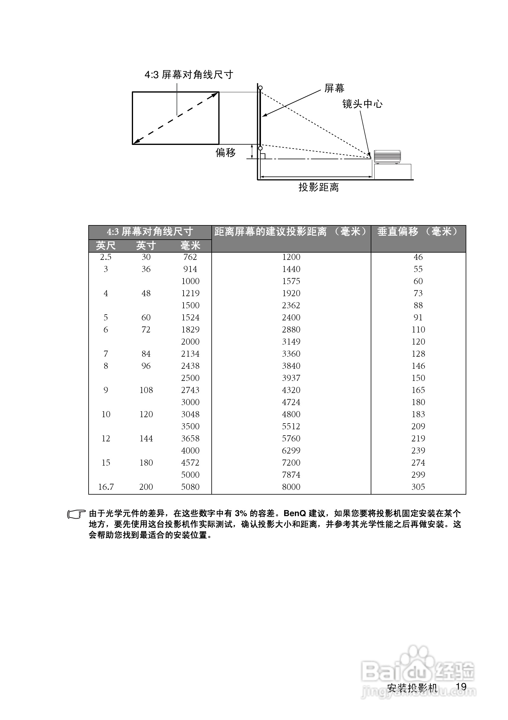
明基MP511投影仪使用说明书:[2]
2026-02-15 16:59:35
本篇为《明基MP511投影仪使用说明书》,主要介绍该产品的使用方法以及常见故障解决方案。
(共篇)
上一篇:
|
下一篇:
相关推荐
360手机怎么投屏
阅读量:176
win7如何电脑无线投屏到电视?
阅读量:62
win7如何电脑无线投屏到电视?
阅读量:37
电脑如何通过WIFI投屏到电视
阅读量:129
电视与电脑如何连接
阅读量:73
猜你喜欢
嘿嘿是什么意思
速卖通是什么
什么是蓝筹股
also什么意思
road是什么意思
百合花的花语是什么
qe是什么意思
双顶径是什么
后悔的近义词是什么
icon是什么意思
猜你喜欢
were是什么意思
什么是声卡
gcd是什么意思
经济学是什么
.bak是什么文件
homework是什么意思
h13是什么材料
食色性也什么意思
健康是什么
盲板是什么