融合经验网
首页
美食营养
生活百科
知识问答
生活知识
返回
融合经验网
首页
美食营养
游戏数码
手工爱好
生活知识
生活百科
健康养生
运动户外
职场理财
情感交际
母婴教育
时尚美容
知识问答
更多知识
搜索
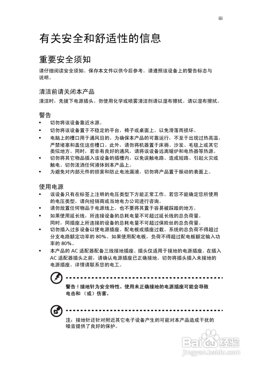
ACER宏基Veriton M288计算机说明书:[1]
2026-02-17 03:11:25
本篇为《ACER宏基Veriton M288计算机说明书》,主要介绍该产品的使用方法以及常见故障解决方案。
(共篇)
下一篇:
相关推荐
vue自定义组件如何实现双向绑定v-model
阅读量:34
nslookup命令详解
阅读量:63
允鸿程控电话交换机布线与安装步骤
阅读量:101
小白玩转无线路由器:[3]路由器防治DNS病毒
阅读量:160
Windows server 2008 R2如何自动启用DHCP服务器
阅读量:43
猜你喜欢
酱豆腐的家常做法
好词好句摘抄大全
家常汤面
退休工资怎么计算
男人排湿气最快的方法
太岁是怎么形成的
第二个路由器怎么设置
燕鱼怎么养
海参怎么做好吃又简单
酱驴肉的家常做法
猜你喜欢
腰疼最快缓解方法
宝宝感冒发烧怎么办
减肥有效方法
波司登羽绒服怎么样
痔疮最佳治疗方法
怎么除口臭
车辆违章怎么处理
电动车电池修复方法
1分钟立马睡着的方法
社会保障卡怎么用