融合经验网
首页
美食营养
生活百科
知识问答
生活知识
返回
融合经验网
首页
美食营养
游戏数码
手工爱好
生活知识
生活百科
健康养生
运动户外
职场理财
情感交际
母婴教育
时尚美容
知识问答
更多知识
搜索
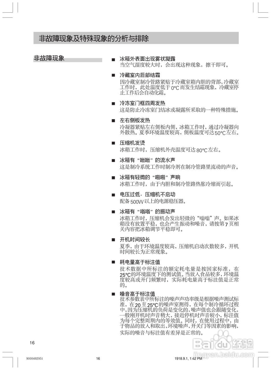
西门子KK25V111RW电冰箱使用说明书:[2]
2026-02-12 12:18:29
(共篇)
上一篇:
|
下一篇:
相关推荐
西门子KK25V111RW电冰箱使用说明书:[1]
阅读量:98
西门子KK25V116RW电冰箱使用说明书:[3]
阅读量:43
西门子KK25V70TI电冰箱使用说明书:[1]
阅读量:125
西门子KK25V61RTI电冰箱使用说明书:[1]
阅读量:55
西门子KK25V61RTI电冰箱使用说明书:[3]
阅读量:149
猜你喜欢
鱼腥草怎么吃
法令纹怎么去除
鱼丸怎么做
浙江传媒学院怎么样
谪怎么读
没有结婚证怎么离婚
天猫魔盒怎么看电视直播
简历教育背景怎么写
旧衣服怎么处理
伊利奶粉怎么样
猜你喜欢
电脑桌面壁纸怎么换
清炖排骨怎么做好吃
无线鼠标怎么连接
滴虫性阴炎怎么治疗
cad圆弧怎么画
此致敬礼怎么写
全身瘙痒是怎么回事
松下空调怎么样
海尔冰箱怎么样
qq好友恢复怎么弄