融合经验网
首页
美食营养
生活百科
知识问答
生活知识
返回
融合经验网
首页
美食营养
游戏数码
手工爱好
生活知识
生活百科
健康养生
运动户外
职场理财
情感交际
母婴教育
时尚美容
知识问答
更多知识
搜索
联想天逸Y160笔记本电脑使用说明书:[1]
2026-02-15 18:19:16
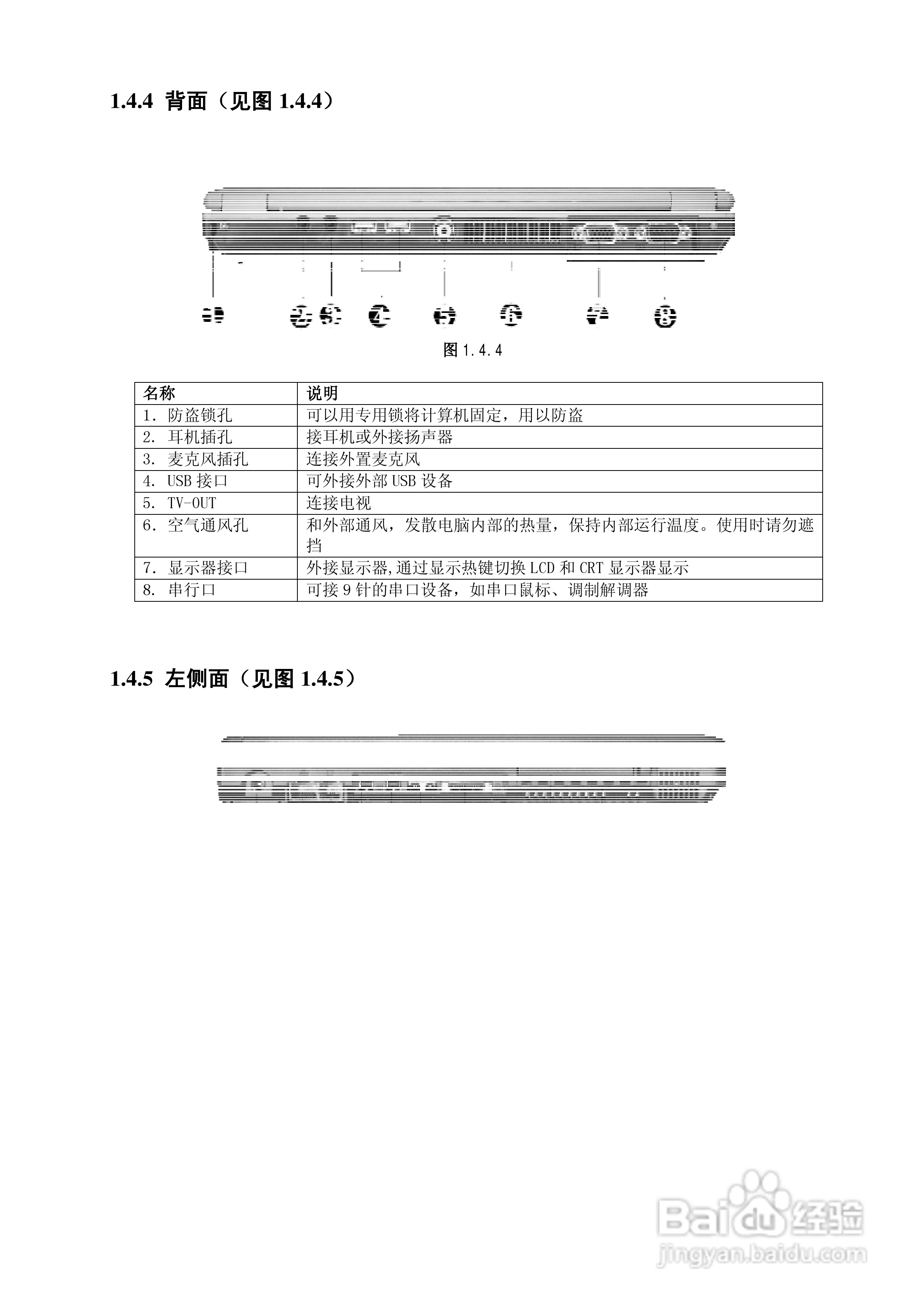
本篇为《联想天逸Y160笔记本电脑使用说明书》,主要介绍该产品的使用方法以及常见故障解决方案。
(共篇)
相关推荐
联想天逸Y520笔记本电脑使用说明书:[1]
阅读量:53
联想天逸Y800笔记本电脑使用说明书:[1]
阅读量:40
联想天逸Y520笔记本电脑使用说明书:[6]
阅读量:59
联想天逸Y520笔记本电脑使用说明书:[5]
阅读量:185
联想天逸Y520笔记本电脑使用说明书:[4]
阅读量:98
猜你喜欢
篮球鞋什么牌子好
脸胖适合什么发型
什么是微单相机
黯然神伤的意思
汗颜的意思
凤仙花靠什么传播种子
卖萌什么意思
following是什么意思
什么是命硬
什么的烦恼作文
猜你喜欢
什么是集分宝
beach是什么意思
脾大吃什么好
私人影院有什么
afternoon是什么意思
路由器5g是什么意思
鱼缸加热棒什么牌子好
重蹈覆辙的意思
梦见结婚是什么意思
畸形的意思