融合经验网
首页
美食营养
生活百科
知识问答
生活知识
返回
融合经验网
首页
美食营养
游戏数码
手工爱好
生活知识
生活百科
健康养生
运动户外
职场理财
情感交际
母婴教育
时尚美容
知识问答
更多知识
搜索
联想Z500touch笔记本电脑使用说明书:[3]
2026-02-12 08:50:47
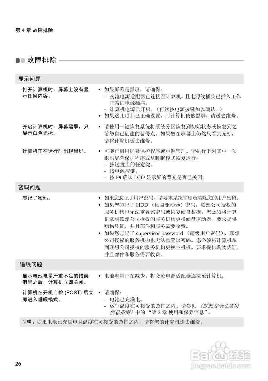
本篇为《联想Z500touch笔记本电脑使用说明书》,主要介绍该产品的使用方法以及常见故障解决方案。
(共篇)
上一篇:
|
下一篇:
相关推荐
联想Z500touch笔记本电脑使用说明书:[2]
阅读量:93
联想IdeaPad U410 touch笔记本电脑说明书:[3]
阅读量:147
联想IdeaPad U410 touch笔记本电脑说明书:[1]
阅读量:74
联想IdeaPad U310 touch笔记本电脑说明书:[5]
阅读量:54
怎么拆联想Z500笔记本
阅读量:83
猜你喜欢
消遣的近义词
警察博物馆
怎么撸管最舒服
古代文化常识
手机序列号怎么查
香兰阁化妆品怎么样
最帅发型
胖头鱼怎么做好吃
傲然的近义词
充值卡怎么用
猜你喜欢
含糊的近义词
最新短发发型
游戏手柄怎么用
简单的近义词
快乐的近义词
打造的近义词
常识速记口诀88条
秉性的近义词
肩膀痛是怎么回事
指责的近义词