融合经验网
首页
美食营养
生活百科
知识问答
生活知识
返回
融合经验网
首页
美食营养
游戏数码
手工爱好
生活知识
生活百科
健康养生
运动户外
职场理财
情感交际
母婴教育
时尚美容
知识问答
更多知识
搜索
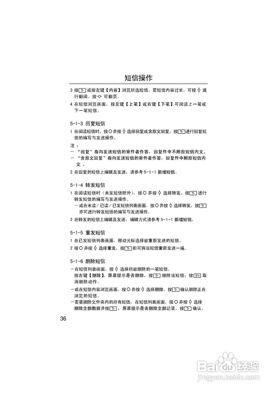
英华达268手机使用说明书:[5]
2026-02-15 14:21:03
(共篇)
上一篇:
|
下一篇:
相关推荐
英华达268手机使用说明书:[6]
阅读量:90
英华达268手机使用说明书:[12]
阅读量:31
英华达220手机使用说明书:[5]
阅读量:32
英华达H133手机使用说明书:[5]
阅读量:125
使用说明书封面怎么做
阅读量:173
猜你喜欢
强肾壮阳的锻炼方法
红薯饼怎么做好吃又简单
怎样做羊肉好吃
怎么煮面条简单又好吃
4字成语大全
我的世界物品大全
凉粉怎么做好吃
电脑内存条怎么安装
香菜怎么做好吃
求比值的方法
猜你喜欢
新街口有什么好吃的
皮肤暗黄怎么美白
女性痔疮治疗方法
小便失禁的治疗方法
皮肤癣治疗方法
鸡块的做法大全家常
近视眼治疗方法
猪蹄怎么炖好吃
苹果笔记本系统怎么用
月经疼痛怎么缓解