融合经验网
首页
美食营养
生活百科
知识问答
生活知识
返回
融合经验网
首页
美食营养
游戏数码
手工爱好
生活知识
生活百科
健康养生
运动户外
职场理财
情感交际
母婴教育
时尚美容
知识问答
更多知识
搜索
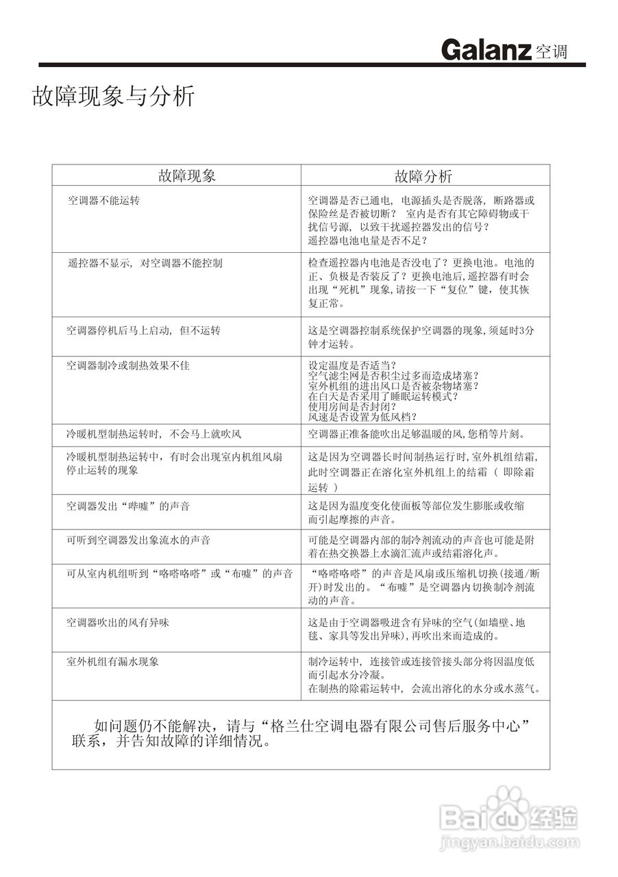
Galanz格兰仕KF-25GW/A1分体挂壁式房间空调器使用安装
2026-04-23 05:23:47
相关推荐
圣斗士星矢提升排行 圣斗士星矢斗士竞技场攻略
阅读量:159
qq战国如何得装备
阅读量:110
儿童抗疫情简笔画手抄报
阅读量:137
合肥到厦门的机票如何选择?
阅读量:179
WFB无密封自控自吸泵使用说明书
阅读量:78
猜你喜欢
马自达车怎么样
飞利浦电视怎么样
温碧泉怎么样
怎么选股票
晴天娃娃怎么做
怎么做折线图
成都大学怎么样
感冒了怎么办才好得快
iphone怎么越狱
我的世界发射器怎么用
猜你喜欢
教子心得怎么写
肚子疼怎么办快速止疼
房产证丢了怎么补办
怎么样算阳痿
怎么舍得我难过
白蛋白高是怎么回事
感冒头痛怎么办
前列腺怎么治疗
电脑蓝牙怎么打开
怀孕时间怎么计算