融合经验网
首页
美食营养
生活百科
知识问答
生活知识
返回
融合经验网
首页
美食营养
游戏数码
手工爱好
生活知识
生活百科
健康养生
运动户外
职场理财
情感交际
母婴教育
时尚美容
知识问答
更多知识
搜索
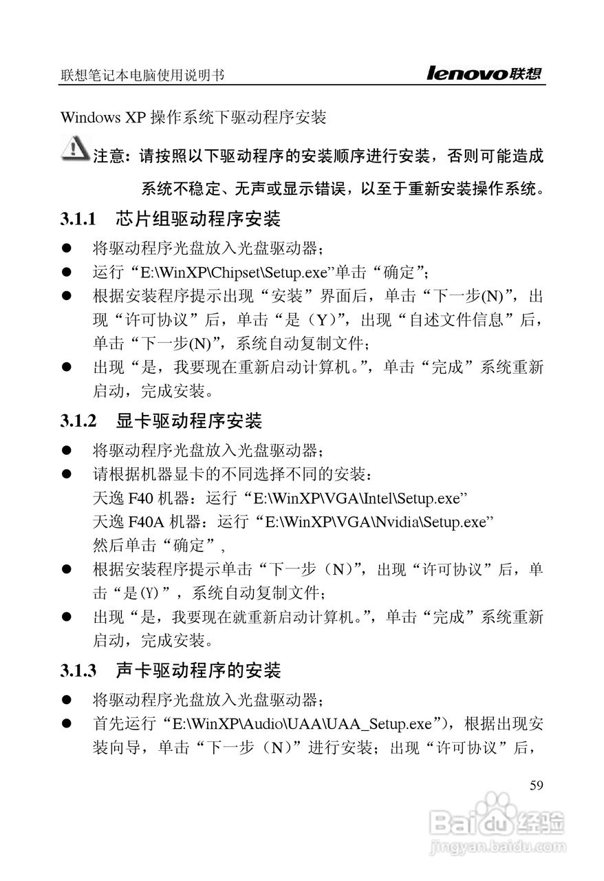
联想天逸F40(A)笔记本电脑说明书:[6]
2026-02-15 18:18:38
本篇为《联想天逸F40(A)笔记本电脑说明书》,主要介绍该产品的使用方法以及常见故障解决方案。
(共篇)
上一篇:
|
下一篇:
相关推荐
联想天逸F40(A)笔记本电脑说明书:[7]
阅读量:50
联想天逸F40(A)笔记本电脑说明书:[2]
阅读量:51
联想天逸F51笔记本电脑使用说明书:[6]
阅读量:35
联想天逸F51笔记本电脑使用说明书:[4]
阅读量:46
笔记本电脑如何连接wifi
阅读量:34
猜你喜欢
键盘背光灯怎么开
培训机构简介
史莱姆牧场攻略
青海西宁旅游攻略
普林斯顿大学简介
红烧鱼的家常做法视频
幻想三国志3攻略
怎么在淘宝上做兼职
新乡八里沟旅游攻略
延禧攻略小说
猜你喜欢
我的世界苹果怎么种
梦幻西游副本攻略大全
百年宝诚银饰怎么样
网速太慢怎么提网速
秘境降妖副本攻略
幻灯片怎么自动播放
减肥餐
英雄联盟攻略
丰田锐志怎么样
韩国车怎么样