融合经验网
首页
美食营养
生活百科
知识问答
生活知识
返回
融合经验网
首页
美食营养
游戏数码
手工爱好
生活知识
生活百科
健康养生
运动户外
职场理财
情感交际
母婴教育
时尚美容
知识问答
更多知识
搜索
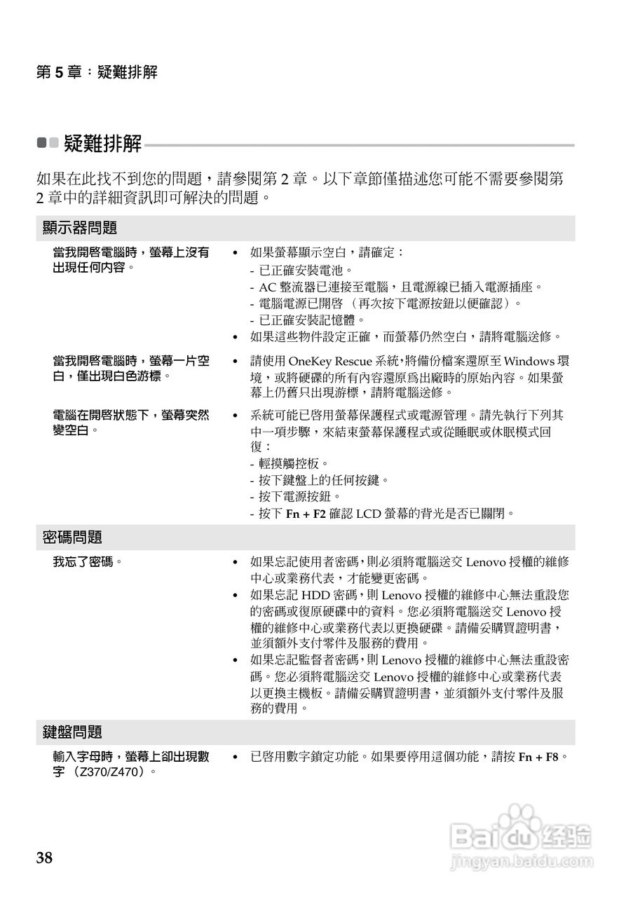
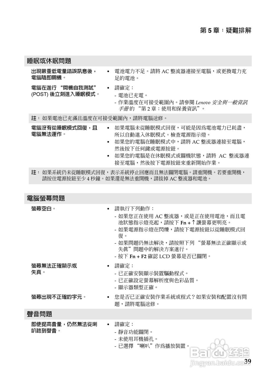
联想Z570笔记本电脑使用说明书:[5]
2026-02-15 18:19:21
本篇为《联想Z570笔记本电脑使用说明书》,主要介绍该产品的使用方法以及常见故障解决方案。
(共篇)
上一篇:
|
下一篇:
相关推荐
联想Z570笔记本电脑使用说明书:[2]
阅读量:164
联想Z360笔记本电脑使用说明书:[5]
阅读量:93
联想B575e笔记本电脑使用说明书:[5]
阅读量:177
Lenovo联想B460c笔记本电脑使用说明书:[5]
阅读量:35
联想旭日C467笔记本电脑使用说明书:[5]
阅读量:169
猜你喜欢
我的世界附魔书怎么用
缕怎么读
韩国烤肉做法
为什么要依法治国
白萝卜怎么做好吃
芹菜叶子的做法大全
血旺的做法
棕色怎么调
速效救心丸怎么吃
office怎么读
猜你喜欢
伊利金领冠奶粉怎么样
我的世界信标怎么做
怎么发微信朋友圈
胼胝怎么读
乌鸦为什么是黑的
荇怎么读
崔雪莉为什么退出fx
扇贝的家常做法
冻芝士蛋糕的做法
短发怎么扎好看